EasyManua.ls Logo

Epson EPL-5500 - Page 139

Epson EPL-5500
145 pages
Print Icon
To Next Page IconTo Next Page
To Next Page IconTo Next Page
To Previous Page IconTo Previous Page
To Previous Page IconTo Previous Page
Loading...
L
N
F1
6.3A, 125V
R1
470K
C1
0.22uF
125V
NR1
ENC271D-10
Z7D271
L1
Z0408, Z0462
C3
C4
C3, C4
2200pF
125V
C2
0.1uF
125V
BD1
D258A 50
D2S860
Th1
100-g,
M100 10C,
M10007C
NTH9D100LA
C19
0.01u
250V
R24
100K
0.5W
D4
EU2A, AGIC
ERA22-06
R4
220K-180K
0.25W
R5
390K
0.25W
Q1
2SK1445
2SK1446
R7
4.7
C5
2200pF
125V
+
C5
330uF
200V
C8
680p
1kV
500V
R5
22
2W
L10
ZD2
HZS15
R11
68K
Q2
D1207
C1213
C1815
PC1
PC817
C9
0.01uF
50V
R8
680
0.5W
R9
10K
ZD1
HZS18
-20
R10
22K
R25
18K
C10
4700pF
50V
T1
Z0496
D2
YG901C2
D5LC 20U
D3
YG801C4
D5SC4M
FMB-24M
+
C17
3300uF
10V
+
+
C15
1000uF
35 V
C16
1000uF
35V
R27
1.2K
0.5W
R19
1.2K
0.5W
R20
1.2K
0.5W
R26
1.2K
0.5W
L9
L7
Z0400
SCR 1
TF3215
2P4M
ZD4
HZS27
ZD3
HZS6
R29
33
R30
33
C21 1uF, 50V
R22
100
0.5W
3
4
2
1
5
SW2
AM 51 66 2A 531
CN1
+24 V
+24V GN D
+5V GND
+5.1V
H.L
R12
1K
0.25W
R21
0.25W
PC2
S21MD4V
S21ME4F
D1
ERAG1-21
1SS81
R28
33
R12
1.2K
C14
0.047uF
50V
R14
330
PC1
PC917
IC1
L5431
TL431
uPC1093
HA17431
C13
0.1uF
50V
R15
47K
VR1
1K
R15
1.8K
C7
0.1uF
125V
L11
Z0068
TRC
TM8415
SM8GZ47
R2
4.7
R3
33
1
3
CN3
53259-0320
N
L
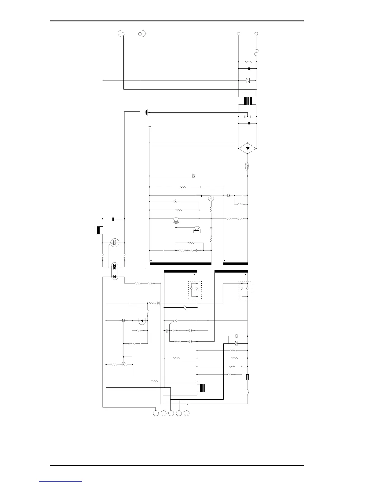
Figure A-5. PWB-E (120 V) Circuit Diagram
Appendix EPL-5500 Service Manual
A-14 Rev. A

Table of Contents

Related product manuals