EasyManua.ls Logo

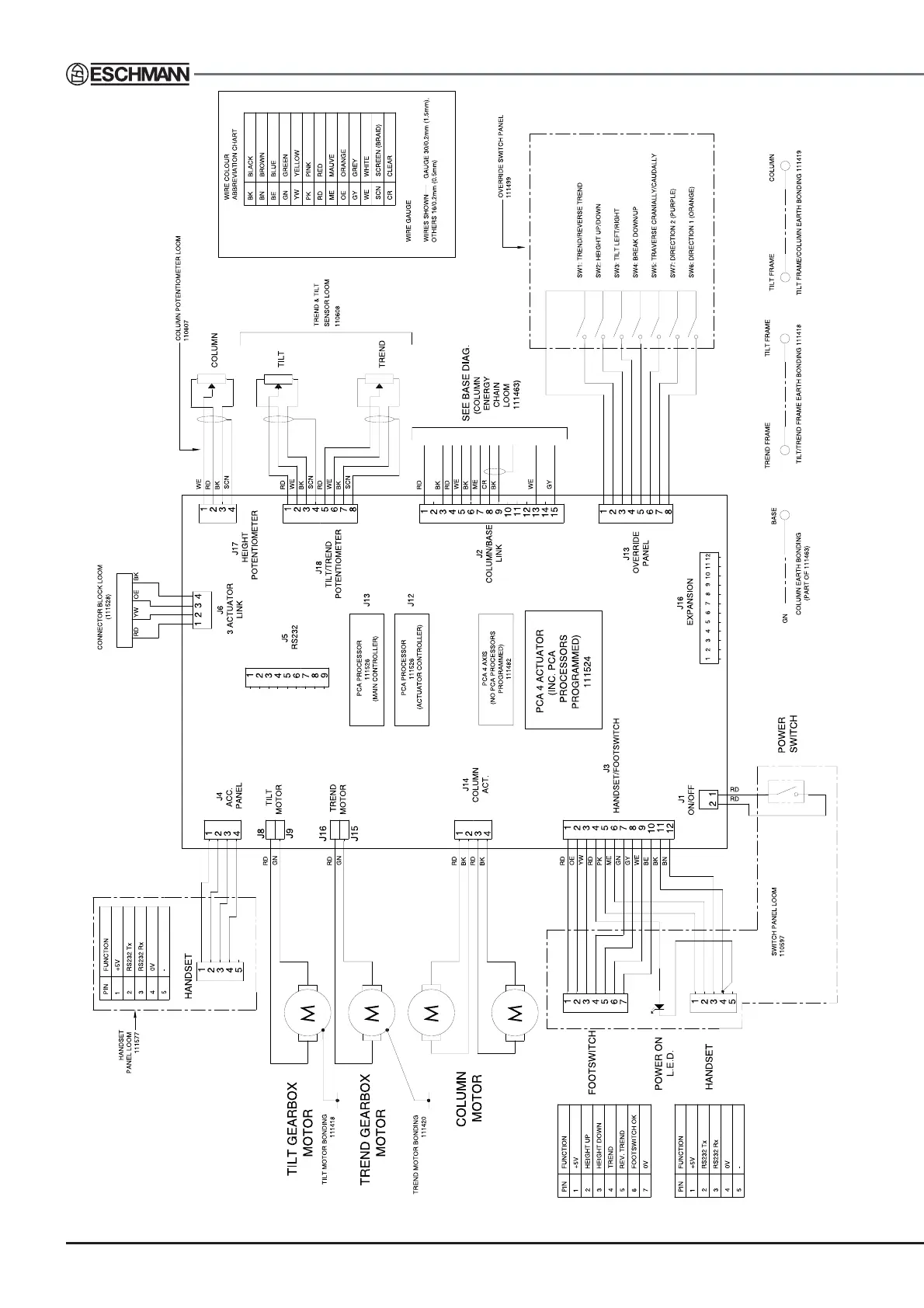
eschmann T20-a - Pedestal Section Schematic Diagram

eschmann T20-a
56 pages
Print Icon
To Next Page IconTo Next Page
To Next Page IconTo Next Page
To Previous Page IconTo Previous Page
To Previous Page IconTo Previous Page
Loading...
P52/54 T-SM47j
Fig. A2 T20-a Schematic diagram - Pedestal Section

Table of Contents

Related product manuals