EasyManua.ls Logo

ESP MAGDUO8B - Advanced Connections; Magnetic Door Hold Units

ESP MAGDUO8B
84 pages
Print Icon
To Next Page IconTo Next Page
To Next Page IconTo Next Page
To Previous Page IconTo Previous Page
To Previous Page IconTo Previous Page
Loading...
MAGDUO Control Panel Engineering and Commissioning Manual
26-1649-03
Advanced Connections
Magnetic Door Hold Units
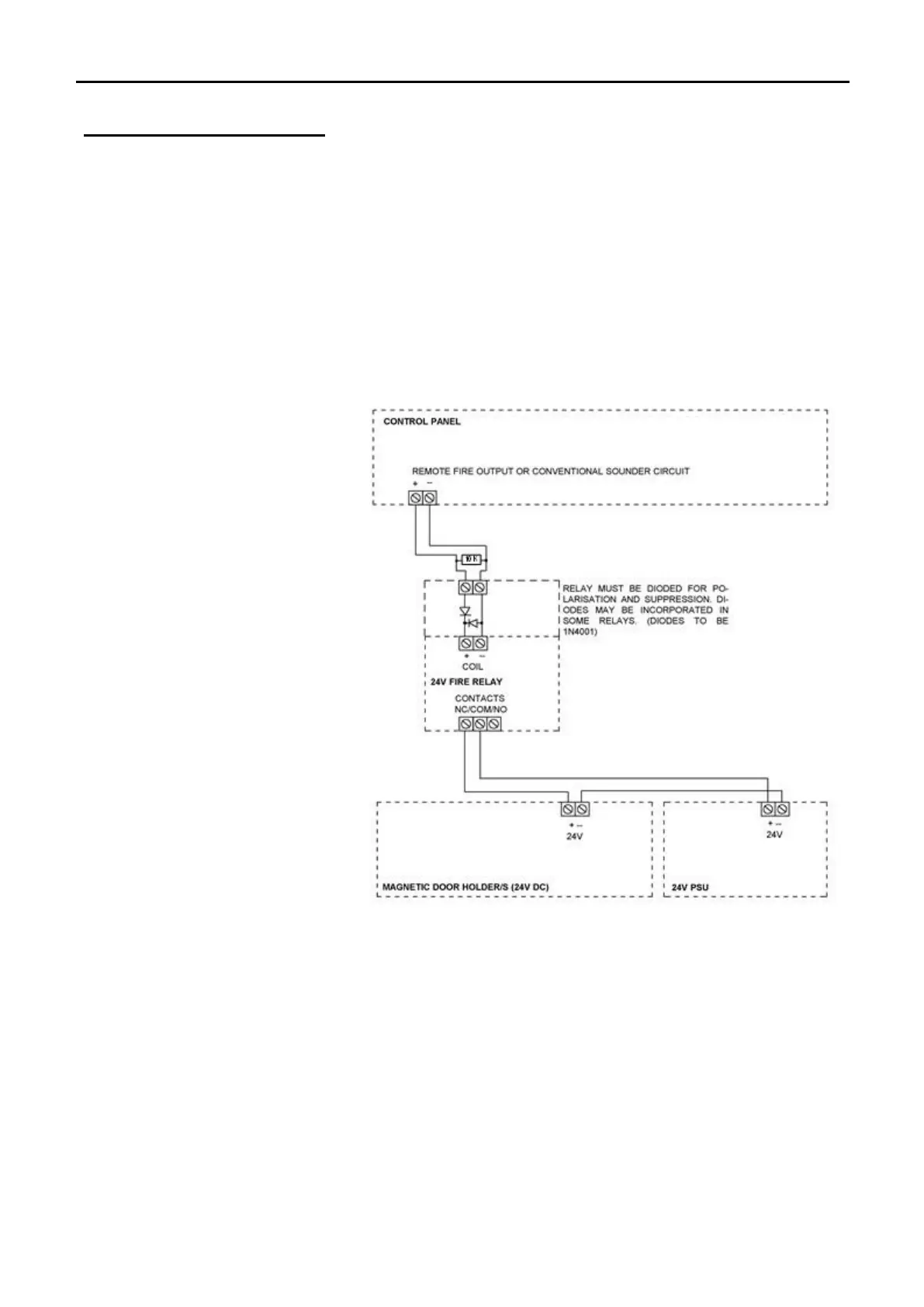
If magnetic door hold devices are required, it is recommended that they are connected as shown in the
upper right diagram. This is suitable if it is convenient to cable to the control panel.
An Input/Output module may also be used for this operation, in which case a relay would not be
required.
We recommend the use of 24V DC Magnetic Door Hold units, in order to enable them to operate from a
power supply with a battery standby. This ensures normal operation in the event of an interruption to
the power supply.
For assistance in choosing a suitable power supply unit, standby batteries, and Magnetic Door Hold
units please contact your
supplier.

Table of Contents

Related product manuals