EasyManua.ls Logo

EVBox Troniq - Page 31

EVBox Troniq
34 pages
Print Icon
To Next Page IconTo Next Page
To Next Page IconTo Next Page
To Previous Page IconTo Previous Page
To Previous Page IconTo Previous Page
Loading...
Page 31/34
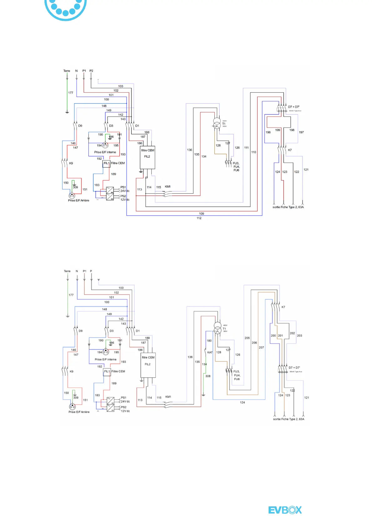
Charger electrical circuit diagram *
Charger electrical circuit diagram with isolated type 2 socket *
* This schemes are not representative of all the models.

Related product manuals