EasyManua.ls Logo

Fermax BUS2 - Page 35

Fermax BUS2
52 pages
Print Icon
To Next Page IconTo Next Page
To Next Page IconTo Next Page
To Previous Page IconTo Previous Page
To Previous Page IconTo Previous Page
Loading...
Page 35
BB
BB
B
US2US2
US2US2
US2
BB
BB
B
US2US2
US2US2
US2
Code 97462I-1 V07_09
2
PRW BUS
PRW BUS
PREV BUS
4820
22
100-240V
ALIMENTATEUR
NETZGERÄT
ALIMENTADOR
POWER SUPPLY
ELECTRONIC FUSE PROTECTED
After a short-circuit, main
voltage supply must be
disconnected for one minute
approx.
PROTEGIDO POR FUSIBLE
ELECTRÓNICO
Después de un cortocircuito
desconectar el primario
durante un minuto
aproximadamente.
24 V ; 2 A
50-60 Hz
100-240 V ; 1,2A
REF. 4820
INPUT
OUTPUT
V100-240
OVERLOAD
ON
PREV BUS
PWR BUSPWR BUS
BUS-2 DISTRIBUTOR
DISTRIBUIDOR BUS-2
REF. 3240
MADE IN SPAIN
PROX/NEXT DISTRIB
B
B
BB
BB
PREV DISTRIB
B
B
BUS-2 OUTPUT
BUS-2 INPUT
FAULT
FAULT
ON
ON
DERIVACION
SPLIT
1
2
SPLIT
DERIVACION
JP1
F2
F1
F2
F1
BB
BB
BUS-2 OUTPUT
BUS-2 INPUT
led PRG
ACTV EXT
GND
INHAB/DISABLE
OUTPUT 12V 0.5A
MODULO RELE
BUS 2
REF. 3247
MADE IN SPAIN
GND
relay ON
+12V
NC
NO
C
RELAY MODUL
BUS 2
PRG
10xsec
sec
1 2
ON
3 1 2
ON
3
DSW1
TEST
CONFIG
DSW2
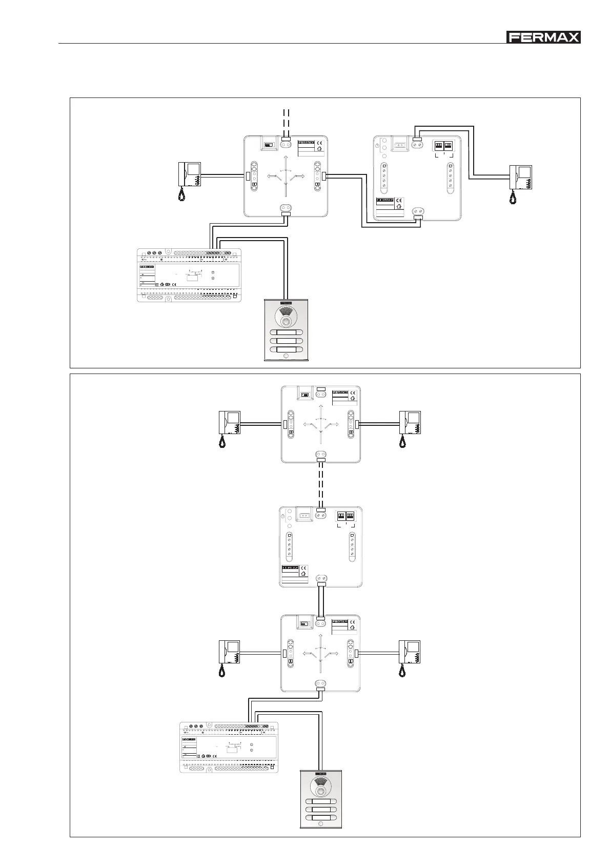
* Basic BUS2 distributor connection diagrams
BUS-2 DISTRIBUTOR
DISTRIBUIDOR BUS-2
REF. 3240
MADE IN SPAIN
PROX/NEXT DISTRIB
B
B
BB
BB
PREV DISTRIB
B
B
BUS-2 OUTPUT
BUS-2 INPUT
FAULT
FAULT
ON
ON
DERIVACION
SPLIT
1
2
SPLIT
DERIVACION
JP1
F2
F1
F2
F1
2
PRW BUS
PRW BUS
PREV BUS
4820
22
100-240V
ALIMENTATEUR
NETZGERÄT
ALIMENTADOR
POWER SUPPLY
ELECTRONIC FUSE PROTECTED
After a short-circuit, main
voltage supply must be
disconnected for one minute
approx.
PROTEGIDO POR FUSIBLE
ELECTRÓNICO
Después de un cortocircuito
desconectar el primario
durante un minuto
aproximadamente.
24 V ; 2 A
50-60 Hz
100-240 V ; 1,2A
REF. 4820
INPUT
OUTPUT
V100-240
OVERLOAD
ON
PREV BUS
PWR BUSPWR BUS
BUS-2 DISTRIBUTOR
DISTRIBUIDOR BUS-2
REF. 3240
MADE IN SPAIN
PROX/NEXT DISTRIB
B
B
BB
BB
PREV DISTRIB
B
B
BUS-2 OUTPUT
BUS-2 INPUT
FAULT
FAULT
ON
ON
DERIVACION
SPLIT
1
2
SPLIT
DERIVACION
JP1
F2
F1
F2
F1
BB
BB
BUS-2 OUTPUT
BUS-2 INPUT
led PRG
ACTV EXT
GND
INHAB/DISABLE
OUTPUT 12V 0.5A
MODULO RELE
BUS 2
REF. 3247
MADE IN SPAIN
GND
relay ON
+12V
NC
NO
C
RELAY MODUL
BUS 2
PRG
10xsec
sec
1 2
ON
3 1 2
ON
3
DSW1
TEST
CONFIG
DSW2
Install the BUS2 relay at an intermediate point on the bus. Do not install it at the end of the backbone.
BUS2 relay
BUS2 relay

Related product manuals