EasyManua.ls Logo

Fetco Extractor Plus CBS-1251 - Wiring Diagrams

Fetco Extractor Plus CBS-1251
32 pages
Print Icon
To Next Page IconTo Next Page
To Next Page IconTo Next Page
To Previous Page IconTo Previous Page
To Previous Page IconTo Previous Page
Loading...
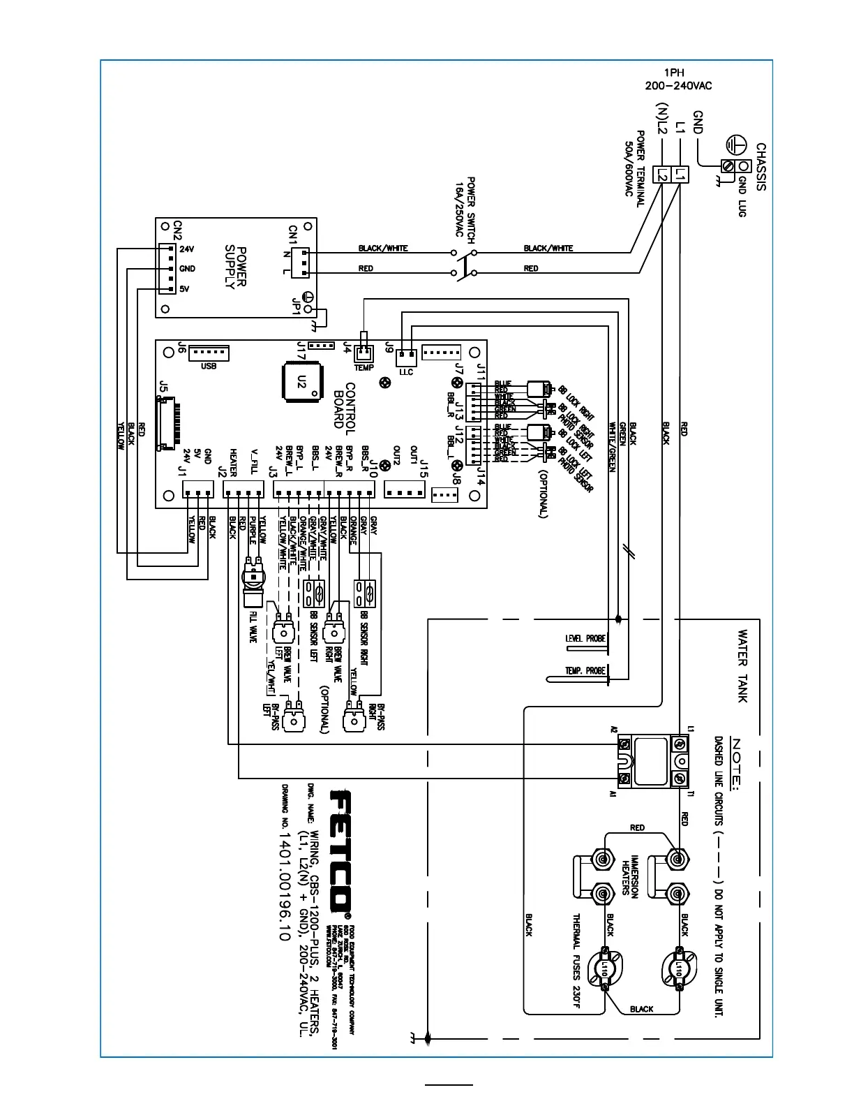
Go to fetco.com for the latest versions of all information Page 27 User Guide & Operator instructions P213e0 NOVEMBER 2021
Wiring Diagrams
SSR
CBS-1251 PLUS
Wiring diagram 1401.00196.10
SKU: E1251US-1B230-PM110; heaters 2 X 3.0 kW
SKU: E1251IN-1B230-PM110; heaters 2 X 3.0 kW

Related product manuals