EasyManua.ls Logo

FLOWBIRD Strada Generation 3 S5 - Page 58

Default Icon
66 pages
Print Icon
To Next Page IconTo Next Page
To Next Page IconTo Next Page
To Previous Page IconTo Previous Page
To Previous Page IconTo Previous Page
Loading...
STRADA GENERATION3 – S5 - INSTALLATION MANUAL
58/66
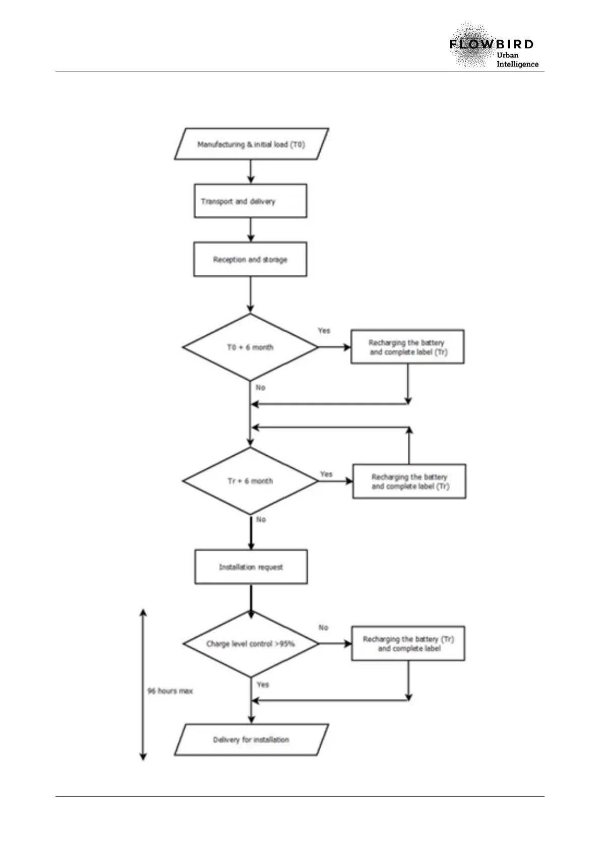
7.8.2.2 Batteries Load management and Delivery process