EasyManua.ls Logo

Fujitsu FI-5530C2 - Page 91

Fujitsu FI-5530C2
179 pages
Print Icon
To Next Page IconTo Next Page
To Next Page IconTo Next Page
To Previous Page IconTo Previous Page
To Previous Page IconTo Previous Page
Loading...
2.10 To Output Multi-Images
fi-5530C2 Image Scanner Operator’s Guide 75
SCANNING VARIOUS TYPES OF DOCUMENTS
2
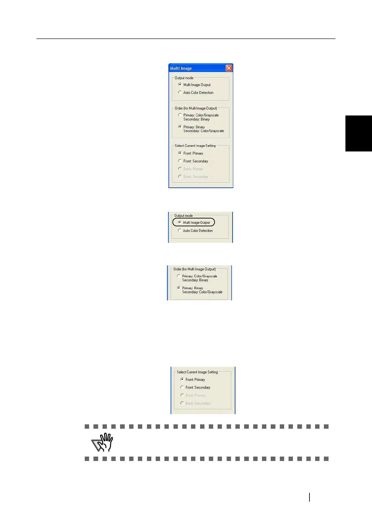
The [Multi Image] dialog box appears.
3. Select [Multi Image Output] under [Output mode].
4. Select the order to output multi-images under [Order (for Multi Image Output)].
Primary: Color/Grayscale - Secondary: Binary
First, a Color or Grayscale image is output, and then a Black-and-White image.
Primary: Binary - Secondary: Color/Grayscale
First, a Black-and-White image is output, and then a Color or Grayscale image.
5. Under [Select Current Image Setting], select a side, and then configure settings for
each side in the [TWAIN Driver] dialog box.
ATTENTION
When scanning in duplex mode, the same [Image Mode] must be selected
for both the front and back sides.

Table of Contents

Other manuals for Fujitsu FI-5530C2

Related product manuals