EasyManua.ls Logo

Fujitsu MCJ3230AP - Power-On and Reset Timing

Fujitsu MCJ3230AP
199 pages
Print Icon
To Next Page IconTo Next Page
To Next Page IconTo Next Page
To Previous Page IconTo Previous Page
To Previous Page IconTo Previous Page
Loading...
Host Interface
4-90 C156-E205-01EN
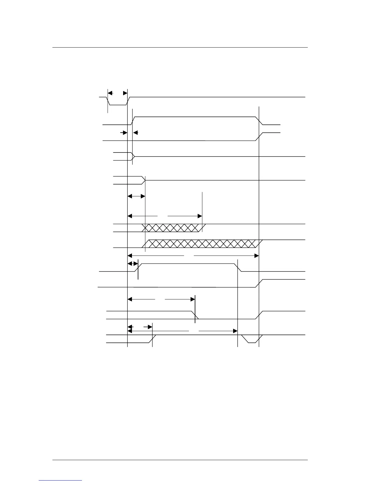
4.7.13 Power-on and Reset Timing
*1 Device 0 sets the BSY bit to 0 when device 1 is not connected.
*2 Device 0 uses DASP- to indicate that it is in operation when device 1 is not
connected.
*3 DASP- is used to indicate that the device is in operation.
Figure 4.14 Power-on and reset timing
t10
t18
t17
t16
t15
t14
t13
t12
t11
RESET-
Device 0 BSY
Device 1 DASP-out
Device 1 DRDY
Device 1 BSY
Device 0 PDIAG-in
Device 0 DASP-in
Device 0 DASP-out
Device 0 PDIAG-out
Device 0 DRDY
Device 1 PDIAG-out

Table of Contents

Related product manuals