EasyManua.ls Logo

FUTABA 4GRS - Fail Safe and Exponential Settings

FUTABA 4GRS
128 pages
Print Icon
To Next Page IconTo Next Page
To Next Page IconTo Next Page
To Previous Page IconTo Previous Page
To Previous Page IconTo Previous Page
Loading...
Pres
s
Pres
s
Pres
s
Select
"FAIL SAFE"
Pres
s
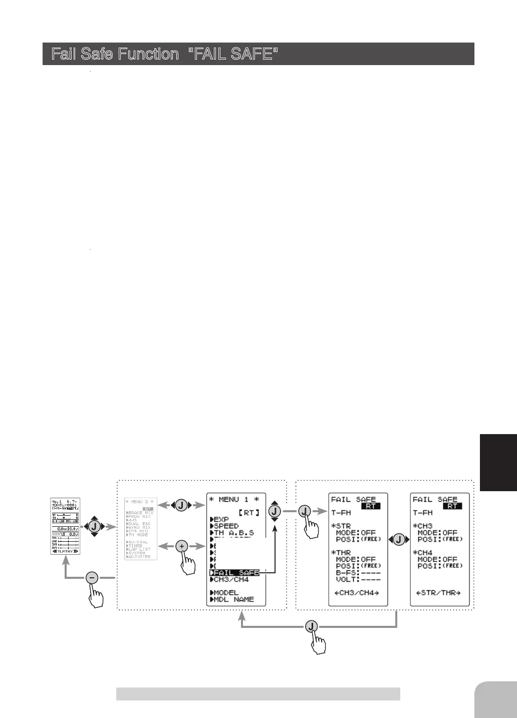
(HOME screen)
(MENU 2 screen) (
FAIL SAFE
screen)(MENU 1 screen)
cursor position [RT]
Setting item
MODE :F/S mode selection
POSI :F/S positon set
B-FS :B-FS set (throttle only)
VOLT :B-FS voltage set (throttle only)
57
Fun ction
Fail Safe Function "FAIL SAFE"
Fail Safe Function "FAIL SAFE"
(All channel)
Fail Safe Mode (F/S)
This function moves each servo to a preset position when the receiver does not receive a
clear signal from the transmitter.
-When the condition set at "FHSS" is Rx type, fail safe (F/S) can be set only for throttle (TH). Other channels are set to the
normal mode.
-The fail safe data is transferred from the transmitter to the receiver 10 seconds after the transmitter power is turned on. The
data is transferred every 5 seconds after that. Be careful because normally the transmitter power is turned on rst and the re-
ceiver power is turned on next and the data is transferred for approximately 10 seconds after the receiver power is turned on.
-For gasoline engine cars, for safety we recommend that this fail safe function be used to set the throttle channel in the direc-
tion in which the brakes are applied.
Hold mode (HOLD)
This function holds the servo/s at the position they were in immediately before recep-
tion was lost. This applies to the T-FHSS type (R304SB...,etc.) and the S-FHSS type
(R2104GF...,etc.) receivers only. When the receiver used is an R603GF/2004GF or other
FHSS type, this function is not available.
Off mode (OFF)
In this model the receiver stops outputting a signal to the servos if the transmitter signal
is lost. The servos become effectively unpowered.
The F/S, HOLD, and OFF modes are automatically reset when signals from the trans
-
mitter can be received again.
Battery fail safe function (BFS)
If the receiver battery voltage drops below a certain value when this function is enabled,
the throttle servo moves to the position set by fail safe function. When the battery volt
-
age recovers, the battery fail safe function is automatically reset.
-This function cannot be used when the throttle (TH) is not set to fail safe (F/S).
-This function is for the T-FHSS type (R304SB...,etc.) and the S-FHSS type (R2104GF...,etc.) receiver only. It cannot be used
with the R603GF and R2004FG and other FHSS type.
Display to "FAIL SAFE" screen by the following method:

Table of Contents