EasyManua.ls Logo

FUTABA 4GRS - Select Switch Dial Function SW; DIAL

FUTABA 4GRS
128 pages
Print Icon
To Next Page IconTo Next Page
To Next Page IconTo Next Page
To Previous Page IconTo Previous Page
To Previous Page IconTo Previous Page
Loading...
Pres
s
Pres
s
Pres
s
Pres
s
Select
"
S W / D I A L"
(HOME screen)
(MENU 1 screen)
(SW/DIAL screen)
(MENU 2 screen)
73
Fun ction
Function Select Trim Dial “TRIM DIAL
*Function selection
*Step amount setting
*Direction of operation setting
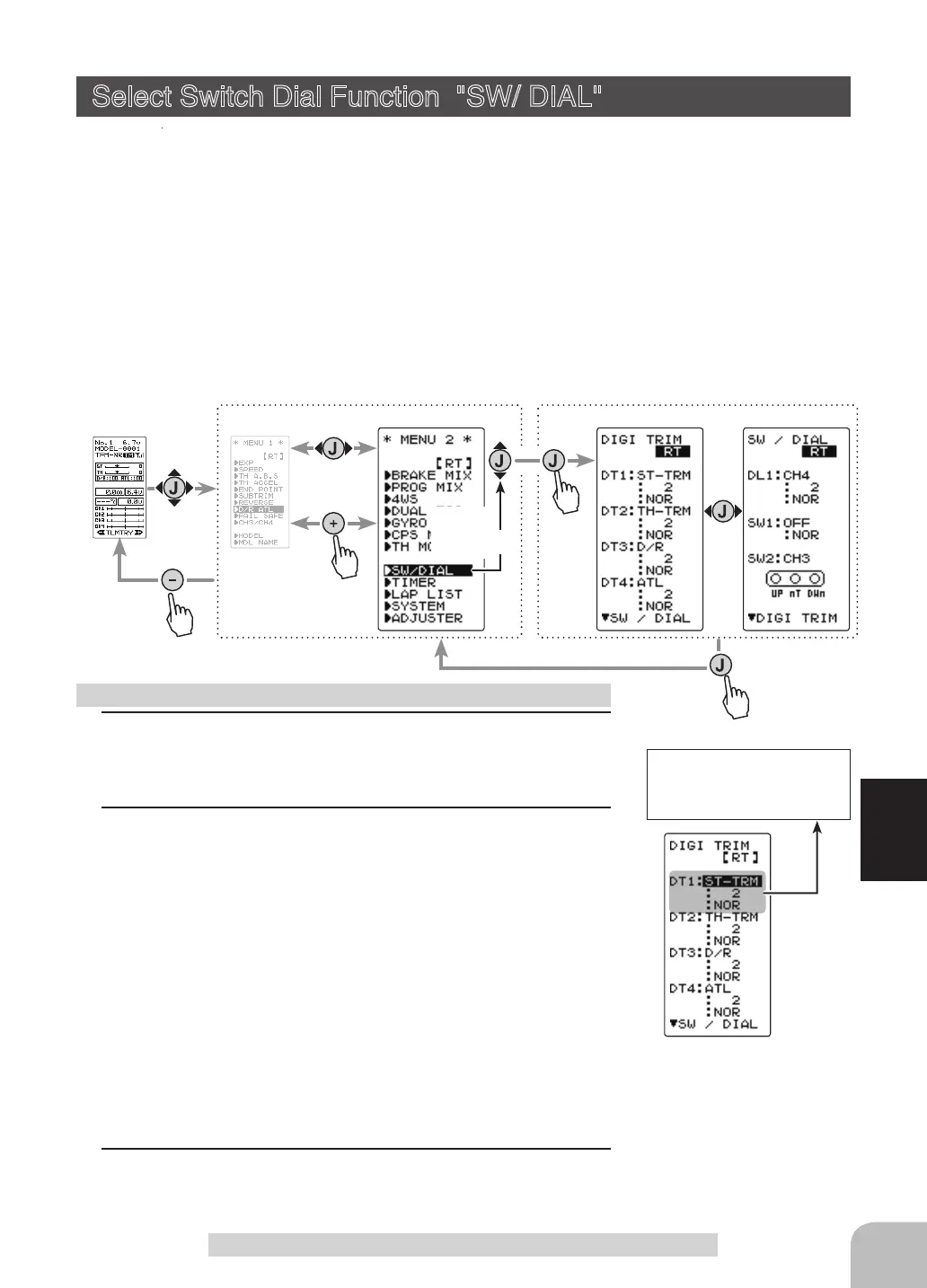
Select Switch Dial Function "SW/ DIAL"
Selection of the function to be performed by digital trim (DT1, DT2, DT3, DT4)
dial (DL1) and switch (SW1, SW2).
-
The functions that can be assigned to dial, digital trim and switch are listed on the next page.
- The
dial and digital trim step
amount can be adjusted. (The relationship between set value
and step amount is shown in the table on the next page.)
- The direction of operation of the servos can be reversed. (NOR/REV)
- SW1 alternate operation (operation which switches between ON and OFF each time the
switch is pressed) is possible.
NOR (Normal) -ON only while pressed, OFF when released.
ALT (Alternate) -Switched between ON and OFF each time pressed.
Display "SW/DIAL" screen by the following method:
1
(Setting dial/trim selection)
Select the dial or trim you want to set using the (JOG) button
up or down operation.
2
(Function setting)
Select the function with the (+) or (-) button.
- Refer to the list on the next page for the abbreviations of the functions.
(Step amount setting)
Select the step amount you want to set using the (JOG) but-
ton up or down operation. Use the (+) or (-) button to set the
step amount.
- Refer to the next page for the relationship between set value and step amount.
(Changing the direction of operation)
Select the Direction of operation you want to set using the
(JOG) button up or down operation. Use the (+) or (-) button
to trim/dial the direction.
3
When completed, return to the MENU1 screen by pressing
the (JOG) button.
Function select dial/trim setting
Adjust button
Adjust with the (+) and (-)
buttons.
- Return to the initial value "2"
by pressing the (+) and (-)
buttons simultaneously for
about 1 second.

Table of Contents