EasyManua.ls Logo

FUTABA 4GRS - Adjuster ADJUSTER

FUTABA 4GRS
128 pages
Print Icon
To Next Page IconTo Next Page
To Next Page IconTo Next Page
To Previous Page IconTo Previous Page
To Previous Page IconTo Previous Page
Loading...
fig-1
fig-4
fig-2 fig-3
Pres
s
Pres
s
ADJUSTER
*STEERING
*THROTTLE
[ RT ]
Pres
s
Pres
s
Select
"
ADJUSTER
"
113
Fun ction
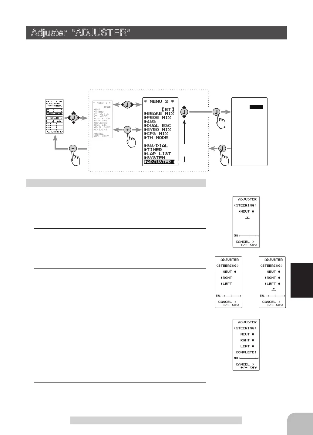
Adjuster "ADJUSTER"
(Preparation)
On the ADJUSTER screen, select the setting item "Steering"
using the (JOG) button, and pressing the (JOG) button.
1
(Steering neutral adjustment)
In the neutral setup screen (fig-1) state, pull the stick back
slightly then allow to return to neutral and press the (JOG)
button whilst ensuring the stick is not touched.
2
(Steering throw adjustment)
In the throw setup screen state (fig-2), lightly turn the stick
fully to the left or right and when button mark (fig-3) is dis-
played, pressing the (JOG) button.
Internal check is performed automatically. When each adjust-
ment point is within a fixed range, correction is performed
and "COMPLETE" (fig-4) is displayed.
If an adjustment point is not within a fixed range, correction
is not performed and the correction data is not updated.
When button mark is not displayed even though correction
was performed again, please contact a Futaba Radio Control
Customer Center.
3
When completed, return to the MENU2 screen by pressing
the (JOG) button.
Steering adjustment
Adjuster "ADJUSTER"
Steering stick and throttle stick neutral position and servo operating angle correction
can be applied. This is used when a mechanical offset has occurred for some reason.
*
However, when correction is made, the set value of all the setting functions must
be rechecked.
Display the adjuster screen from the system menu.
(HOME screen)
(MENU 1 screen)
(ADJUSTER screen)
(MENU 2 screen)

Table of Contents