EasyManua.ls Logo

FUTABA 4GRS - Channel 3;4 CH3;CH4; Channel 3;4 Position

FUTABA 4GRS
128 pages
Print Icon
To Next Page IconTo Next Page
To Next Page IconTo Next Page
To Previous Page IconTo Previous Page
To Previous Page IconTo Previous Page
Loading...
Pres
s
Pres
s
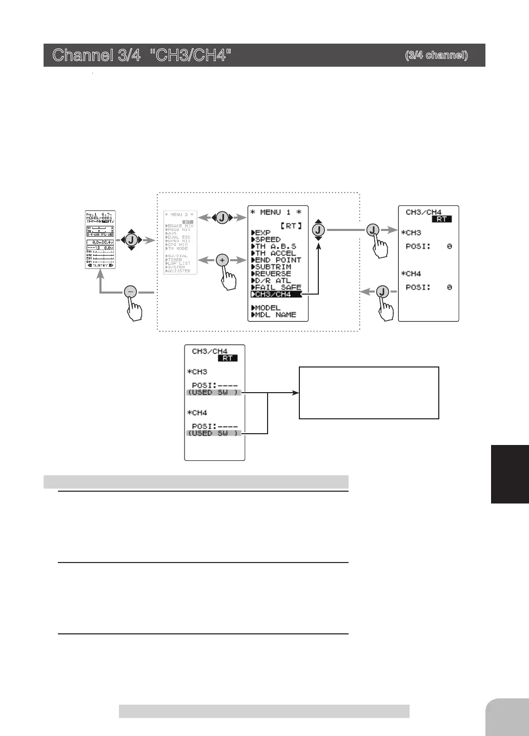
(HOME screen)
(MENU 2 screen)
(CH3/CH4 screen)
Pres
s
(MENU 1 screen)
Pres
s
Select
"
CH3/CH4
"
Display when CH3/4 is as-
signed to a switch by the switch
dial function. Cannot adjust the
CH3/4 via the screen.
71
Fun ction
Channel3/4 "CH3/CH4"
Channel 3/4 "CH3/CH4"
(3/4 channel)
The channel 3/4 servo position can be set from the transmitter. When CH3 is as-
signed to a dial by the switch dial function , this setting is linked to that dial.
When CH3/4 is not assigned to a dial, it can be set with this screen.
When CH3/4 is assigned to a switch by the switch dial function,
you cannot adjust
the CH3/4 via the screen.
Display "CH3/CH4" screen by the following method:
1
(Function selection)
On each CH3/CH4 screen select CH3 "POSI" or CH4 "POSI"
using the (JOG) button up or down operation.
2
(Position setting/rate adjustment)
Use the (+) and (-) buttons to adjust the channel 3 or chan-
nel 4 position.
3
When completed, return to the MENU1 screen by pressing
the (JOG) button.
Rate / position adjustment on channel menu screen
Adjust button
- Adjust with the (+) and (-) but-
tons.
- Return to the initial value
"100" by pressing the (+) and
(-) buttons simultaneously for
about 1 second.
Channel 3 position (POSI)
Channel 4 position (POSI)
0~100%
Initial value: 0

Table of Contents