EasyManua.ls Logo

FUTABA CGY755 - FLT. TUNE MENU (Flight Tuning Setting)

FUTABA CGY755
112 pages
Print Icon
To Next Page IconTo Next Page
To Next Page IconTo Next Page
To Previous Page IconTo Previous Page
To Previous Page IconTo Previous Page
Loading...
53
F
LT.
T
UNE
M
ENU
(
FLIGHT TUNING SETTING
)
Flight tune sets control of helicopter roll (aileron) and pitch (elevator) axis.
"
FLT.
TUNE
"
screen from the
"
BASIC MENU
"
screen.
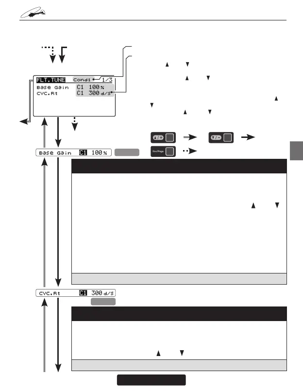
FLT. TUNE screen 1/3
From 3/3 From the "HP.Auth." of
FLT. Tune screen 3/3
(1) Base. Gain: Gyro base gain setting
This sets the Cyclic Gyro Base Gain. If the Rotor Head Gain (Rot HD
Gn) Channels are set to "INH" within the CGY "SBUS.BASIC" menu,
then the remote transmitter gain adjustment is not available. Thus the
actual working gain for the cyclic gyros is set by using the [
/+] or [ /-]
key within this parameter.
Set to 100, a transmitter Gain value of 100% will display 100% on the
GPB-1. If a pilot is in need of more gain, base gain can be increased
to allow the gain on the CGY to be higher than 100%.
Note: If using a 6
CH or less "Base Gain" is equivalent to the rotor
head gain and can be adjusted manually on the gyro instead of via the
transmitter.
Setting ranges: 0 ~ 150% Initial value: 100%
(2) CYC. Rt: Cyclic rate setting
Cyclic rate sets the maximum Cyclic rate sets the maximum roll and
flip rate (d/s) as limited by the model’s ability to reach that set rate.
Flip and roll rates are set together with this single parameter. The cy-
clic rate is set by using the [
/+] or [ /-] key.
Setting ranges: 10 ~ 500
d/s Initial value: 300
d/s
Go to 2/3 from any
cursor position
Cond
Cond
: :
:
*The current condition number of CGY is displayed.
*The setting with "C#" display can be set for each condition.
1. Use the [
/+] or [ /-] key to move the cursor to "C#" and
press the [Enter] key to enter the condition selection
mode. Use the [
/+] or [ /-] key to select the condition
number "C#" and press the [Enter] key to decide the
condition number.
2. Next, adjust value of the condition selected by the [
/+]
or [
/-] key, and press the [Enter] key to enter the setting
mode. Use the [
/+] and [ /-] keys to change the setting
value. When you are done, press the [Enter] key to exit
the setting mode.

Related product manuals