EasyManua.ls Logo

GAL GALaxy eHydro - Fault Log

GAL GALaxy eHydro
248 pages
Print Icon
To Next Page IconTo Next Page
To Next Page IconTo Next Page
To Previous Page IconTo Previous Page
To Previous Page IconTo Previous Page
Loading...
GALaxy eHydro Elevator Controller Section 5 LCD Interface
5-39
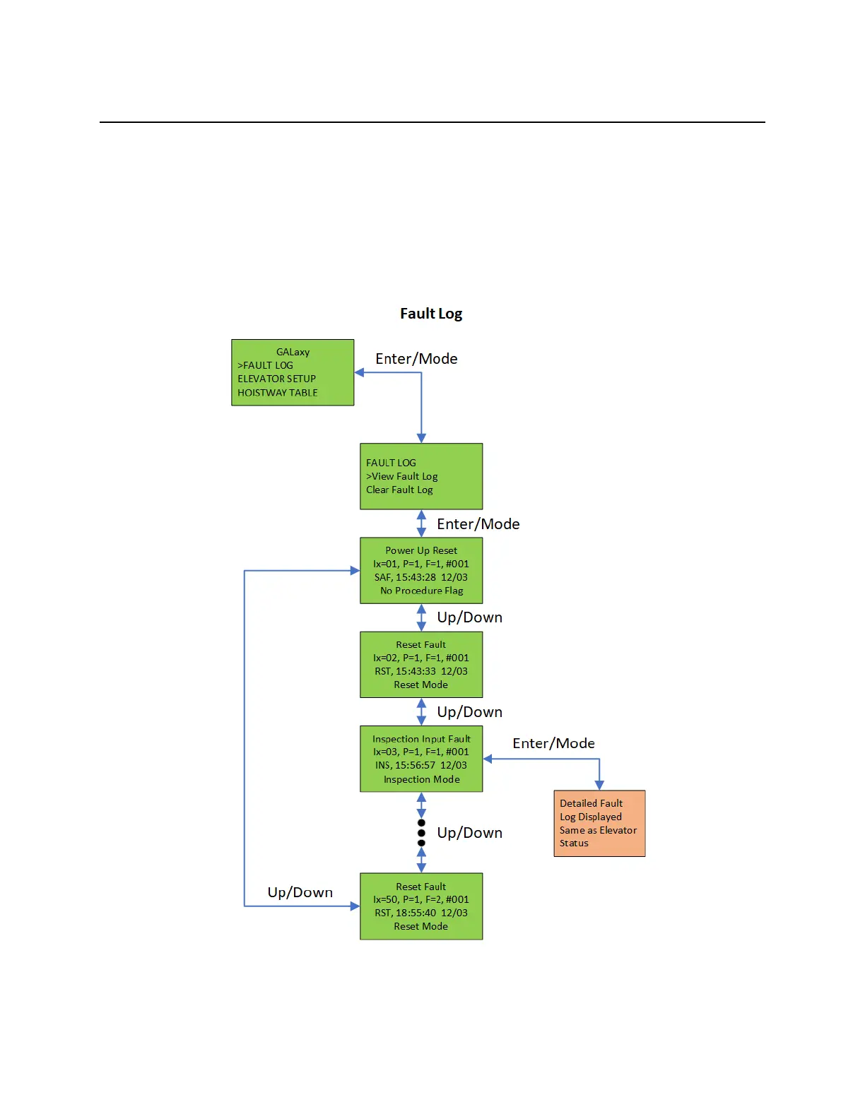
5.2.11 Fault Log
This menu allows the user to view or clear the fault log. The View Fault Log menu displays the fault,
the car PI “P”, the building floor position “F”, the number of occurrences, the car service, time and date
the fault occurred and the process mode. Faults are displayed in the order of occurrence with the index
number displayed on the left as the “ix” number (ix=2, index = 2nd fault). The largest index number
signifies the last fault that has occurred. Faults are stored in a circular buffer that fits up to 50 faults.
Once the buffer is full, the next fault overwrites the oldest fault. Refer to the CPU Faults section for a
detailed description, possible causes and corrective actions of the faults.
Figure 5-38:

Table of Contents