EasyManua.ls Logo

GAL GALaxy eHydro - Main Menu

GAL GALaxy eHydro
248 pages
Print Icon
To Next Page IconTo Next Page
To Next Page IconTo Next Page
To Previous Page IconTo Previous Page
To Previous Page IconTo Previous Page
Loading...
GALaxy eHydro Elevator Controller Section 5 LCD Interface
5-12
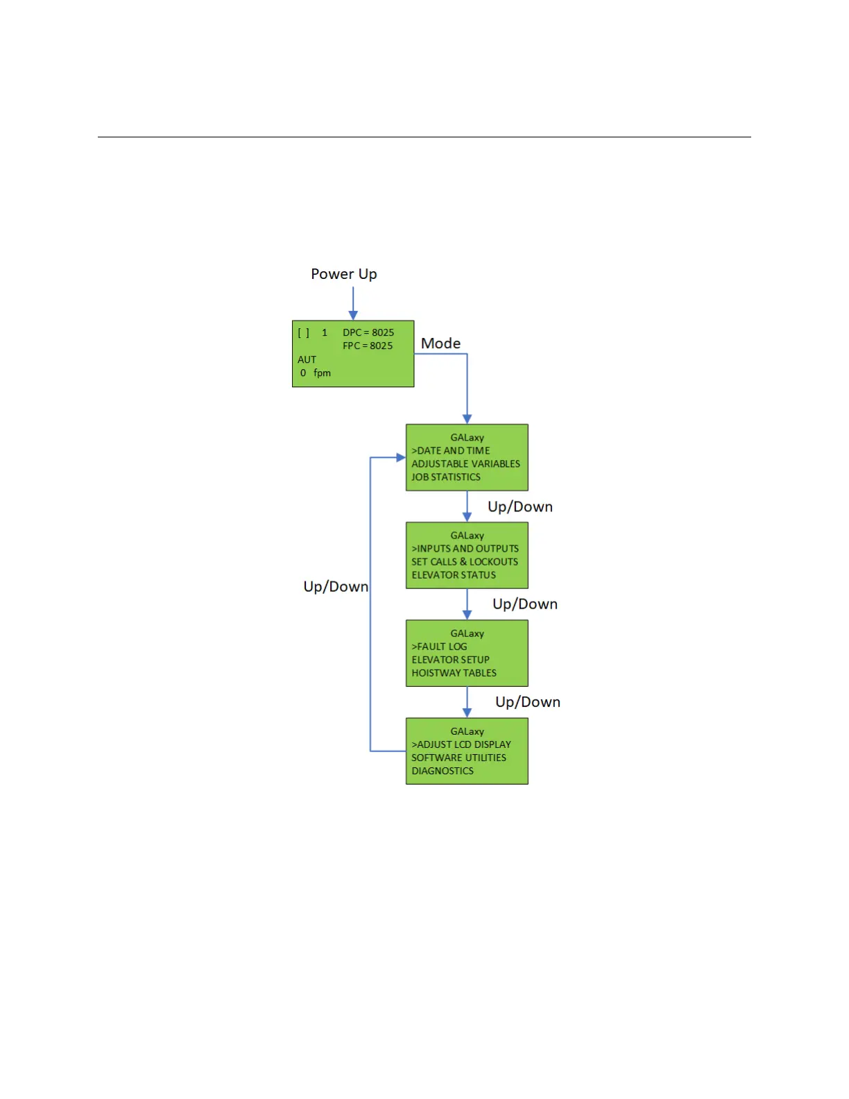
5.2.2 Main Menu
The LCD Main Menu give the user access to all parameters and diagnostics information. Once in the
menu from the exiting the Elevator Status Screen, the menu is accessed from the UP, DOWN, MODE
and ENTER buttons. The LDC Main Menu is show below:
Figure 5-9: Main Menu

Table of Contents