EasyManua.ls Logo

GAL GALaxy eHydro - Software Utilities

GAL GALaxy eHydro
248 pages
Print Icon
To Next Page IconTo Next Page
To Next Page IconTo Next Page
To Previous Page IconTo Previous Page
To Previous Page IconTo Previous Page
Loading...
GALaxy eHydro Elevator Controller Section 5 LCD Interface
5-29
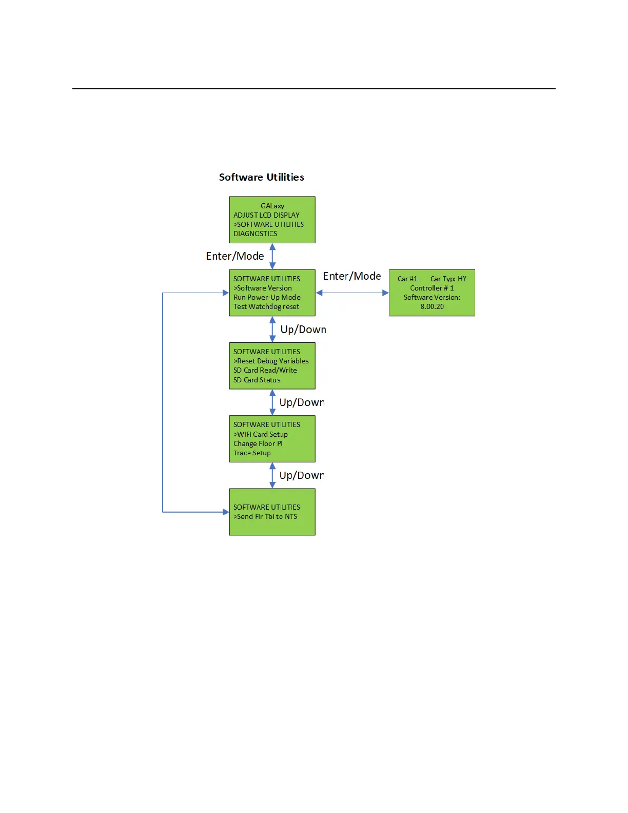
5.2.9 Software Utilities
The software utilities menu allows the user to view the controller software version, run power-up
mode, test the CPU watchdog timer, access SD Card operations, access WiFi setup, change the floor
PIs, setup the trace buffer trigger conditions and copy floor tables to the NTS processor.
Figure 5-27:
Software Version: Display the software version, revision and interim revision in the form 8.00.20.
Run Power-Up Mode: The Power-Up Mode is a program that executes first upon power up of the
controller. It checks that there is a valid controller program in memory and that a valid cons.dat file is on
the SD Card. Once this is validated, the power up program runs the controller program. If the power up
program is executed from the controller program or if during power up, the user presses and holds the
enter and mode buttons, this routine does not run the controller program but stays in the power up
routine to allow for updates of the controller program. The Power-Up Mode is also used to upload new
controller software for the Main CPU from the SD Card.
Test Watchdog Reset: The watchdog is a CPU timer that must be updated periodically in software to
confirm that the program is still running correctly. If the watchdog is not updated, the timer will expire
and cause the CPU to do a hard reset to allow the program to restart. To test the watchdog timer, when
the command is given, the controller program sits in an infinite software loop without updating the
watchdog time to test that the reset function works.

Table of Contents