EasyManua.ls Logo

GAL GALaxy eHydro - Set Calls and Lockouts

GAL GALaxy eHydro
248 pages
Print Icon
To Next Page IconTo Next Page
To Next Page IconTo Next Page
To Previous Page IconTo Previous Page
To Previous Page IconTo Previous Page
Loading...
GALaxy eHydro Elevator Controller Section 5 LCD Interface
5-14
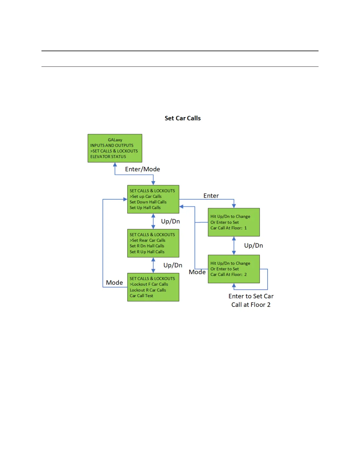
5.2.4 Set Calls and Lockouts
5.2.4.1 Set Car Calls
The user can set car and hall calls from the Set Calls & Lockout menu. Note that hall call can only be
set from this menu if this car is acting as the group car. Rear car calls and lockouts are displayed only
when the car has a rear door.
Figure 5-11:

Table of Contents