EasyManua.ls Logo

GAL GALaxy eHydro - Page 79

GAL GALaxy eHydro
248 pages
Print Icon
To Next Page IconTo Next Page
To Next Page IconTo Next Page
To Previous Page IconTo Previous Page
To Previous Page IconTo Previous Page
Loading...
GALaxy eHydro Elevator Controller Section 5 LCD Interface
5-15
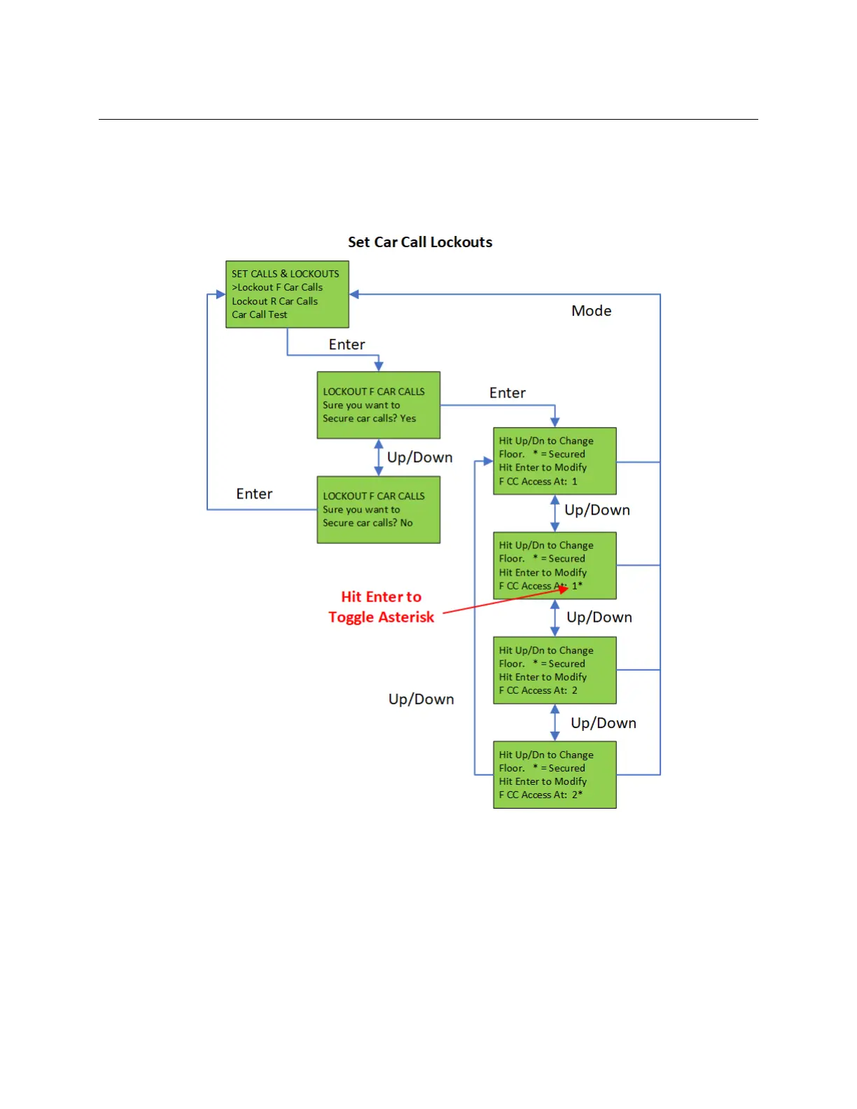
5.2.4.2 Car Call Lockouts
The Car Call can be locked out from the Car Call Lockout menu. Select the floor using the UP and
DOWN buttons and then hit ENTER to lockout the call. The locked-out call will display an asterisk next
to the floor number. Hitting ENTER a second time will unlock the call and remove the asterisk.
Figure 5-12:

Table of Contents