EasyManua.ls Logo

GAL GALaxy eHydro - Page 80

GAL GALaxy eHydro
248 pages
Print Icon
To Next Page IconTo Next Page
To Next Page IconTo Next Page
To Previous Page IconTo Previous Page
To Previous Page IconTo Previous Page
Loading...
GALaxy eHydro Elevator Controller Section 5 LCD Interface
5-16
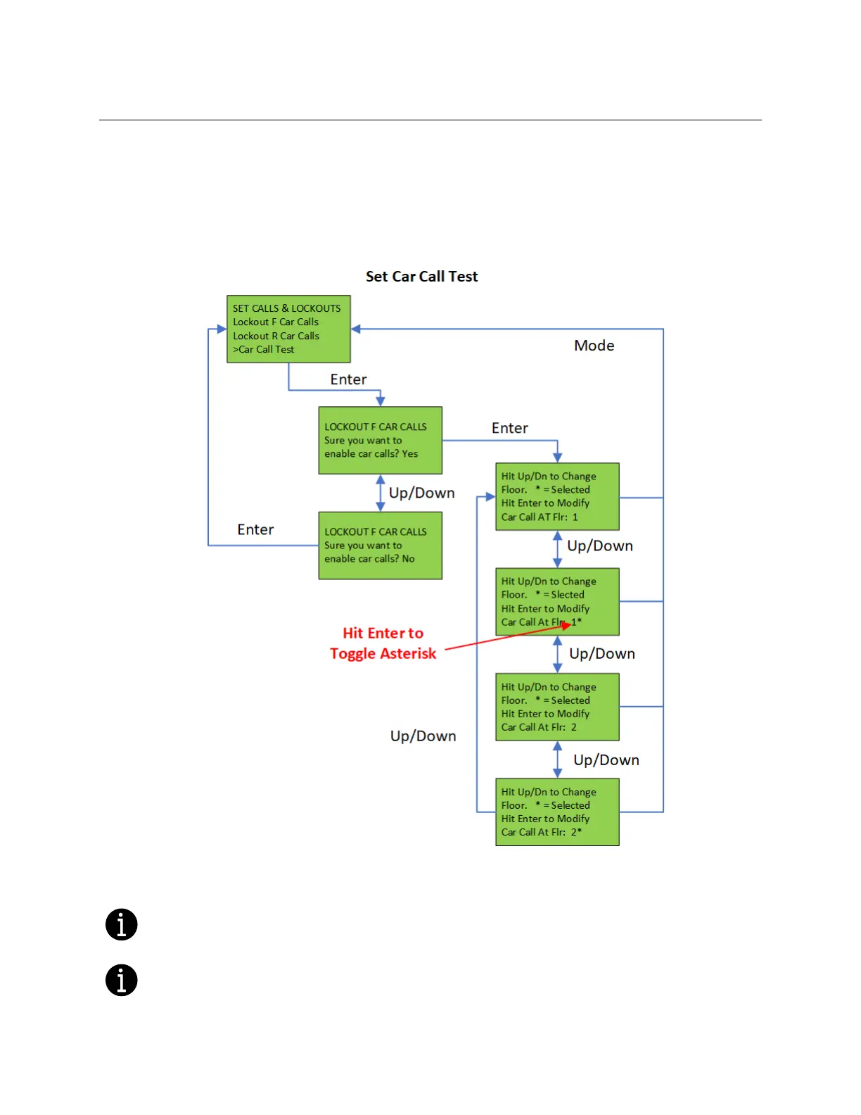
5.2.4.3 Car Call Test
This menu allows the mechanic to initiate a continuous test of the elevator. The test can be conducted
with the “AUTO DOORS” switch set to “ON” or “OFF”. By following the instructions from the menu, the
“Car Call Test” can be initiated or discontinued. When performing the “Car Call Test”, the car will
answer all the registered calls in one direction. When the last call has been answered, the calls will be
reinitiated automatically, and the car will answer the calls in the opposite direction.
Figure 5-13:
This operation will continue until the test is discontinued from the LCD interface, the car is taken out of
automatic operation, or a fault occurs.
The car will not perform the Car Call Test if it is on Independent Service.
When performing the Car Call Test with the “AUTO DOORS” switch set to “OFF”, it is
recommended to set the non-interference time (Car Timers->Non Interfer T) to at least 5
seconds.

Table of Contents