EasyManua.ls Logo

GAL GALaxy eHydro - Diagnostics

GAL GALaxy eHydro
248 pages
Print Icon
To Next Page IconTo Next Page
To Next Page IconTo Next Page
To Previous Page IconTo Previous Page
To Previous Page IconTo Previous Page
Loading...
GALaxy eHydro Elevator Controller Section 5 LCD Interface
5-22
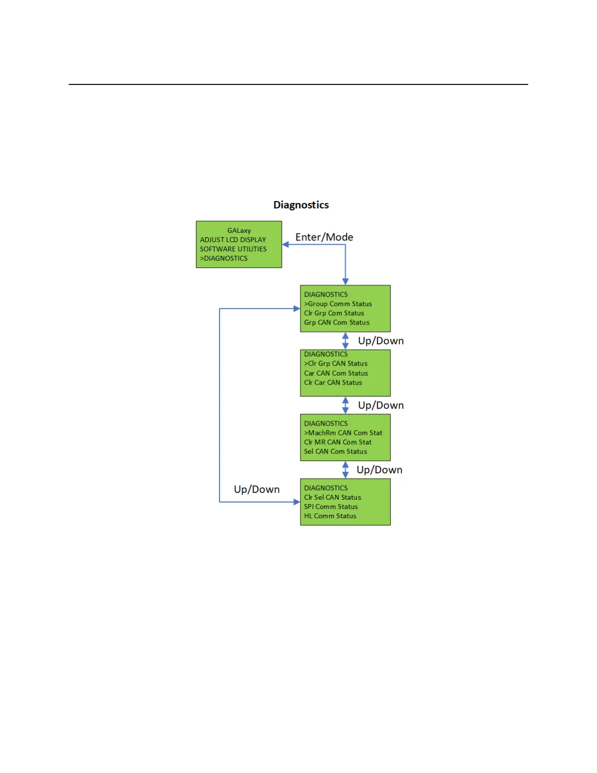
5.2.8 Diagnostics
The diagnostics menu shows the communications status to all serial devices. For most devices, the
device version and the transmit/receive counts are displayed. The transmit/receive counts should
always be incrementing for all devices. All CAN bus communications ports show a “TxErr” and “RxErr”
error counts that should always be zero. A non-zero value of the error count on a CAN channel or a
receive counter not incrementing on any serial channel indicates a poor cable connection or electrical
noise on the cable.
Figure 5-19:

Table of Contents