EasyManua.ls Logo

GAL GALaxy eHydro - Adjustable Variables

GAL GALaxy eHydro
248 pages
Print Icon
To Next Page IconTo Next Page
To Next Page IconTo Next Page
To Previous Page IconTo Previous Page
To Previous Page IconTo Previous Page
Loading...
GALaxy eHydro Elevator Controller Section 5 LCD Interface
5-21
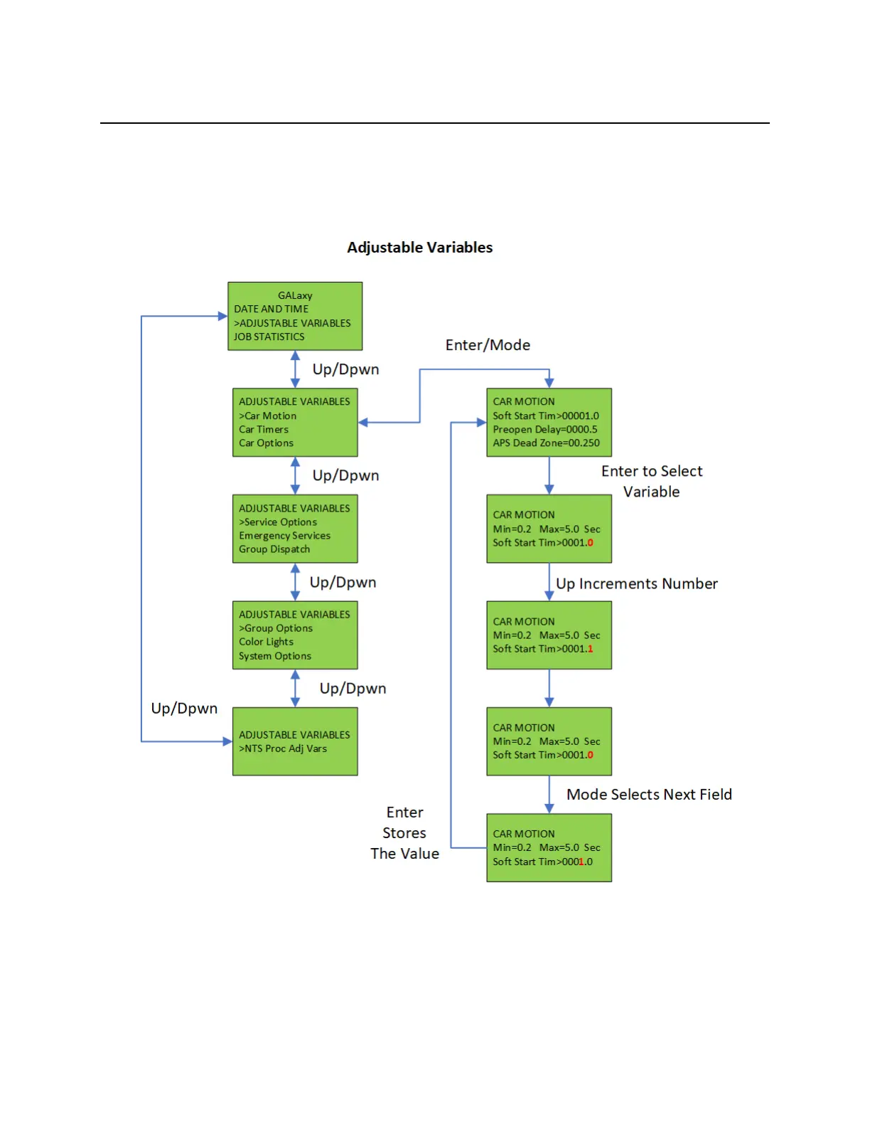
5.2.7 Adjustable Variables
This Adjustable Variables menu allows modification of numerous field adjustable parameters for the
Main CPU and the NTS Processor. Refer to the Adjustable Variables section for a list of all parameters
and their functions.
Figure 5-18:

Table of Contents