EasyManua.ls Logo

GAL GALaxy eHydro - Relocate I;Os - Remove Relocation IO

GAL GALaxy eHydro
248 pages
Print Icon
To Next Page IconTo Next Page
To Next Page IconTo Next Page
To Previous Page IconTo Previous Page
To Previous Page IconTo Previous Page
Loading...
GALaxy eHydro Elevator Controller Section 4 - Troubleshooting
4-14
the Enter button again. Once an I/O has been selected, power must be cycled on the controller for the
relocation to take place.
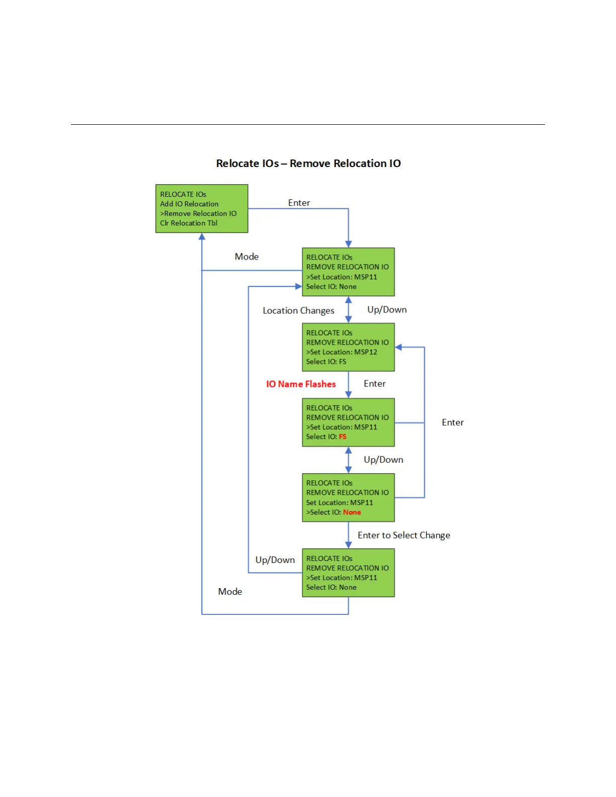
4.10.2 Relocate I/Os Remove Relocation IO
Figure 4-4:
To remove an individual I/O from the relocation table, select the “Remove Relocation IO” menu and
then hit the Up/Down buttons to select the I/O location (Machine Room Spare Input 2 MSPI2) and
then hit the Enter Button. Use the Up/Down buttons change the IO selection to None (Select I/O: None)
and then hit enter. Again, power must be cycled for the IO change to take place. To remove all I/O
relocations, select the “Clear Relocation Table” menu and hit enter.

Table of Contents