EasyManua.ls Logo

GE Multilin EPM 2000 Series - Page 16

GE Multilin EPM 2000 Series
52 pages
Print Icon
To Next Page IconTo Next Page
To Next Page IconTo Next Page
To Previous Page IconTo Previous Page
To Previous Page IconTo Previous Page
Loading...
GE Multilin Sub Meters
16
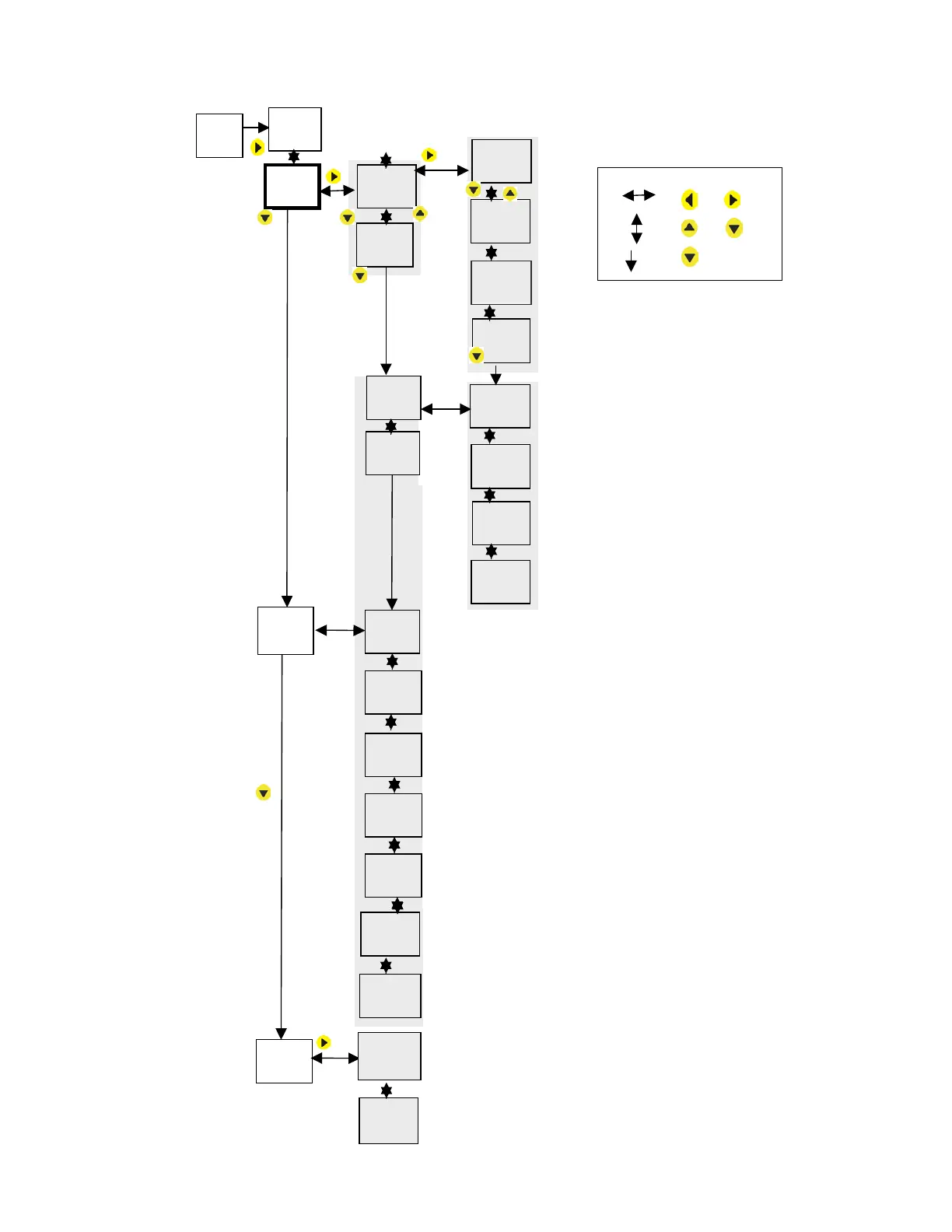
Legend
Use or keys
Use or
keys
Use key only
V Ln
A
F
PROG
RMS
W
VAR
W
VAR
PF
VAh
Wh
VARh
-
VARh
run.h
V LL
A
PF
A
°
1
2
3
V 12
23
31
V 1
2
3
A 1
2
3
W 1
2
3
VAR. 1
2
3
PF 1
2
3
VA 1
2
3
Intg
On.h
Intr
diAG
2000
03.01
01.00
1.00
9600
Evn 1
RS
-
485
status
Factory
QA only

Related product manuals