EasyManua.ls Logo

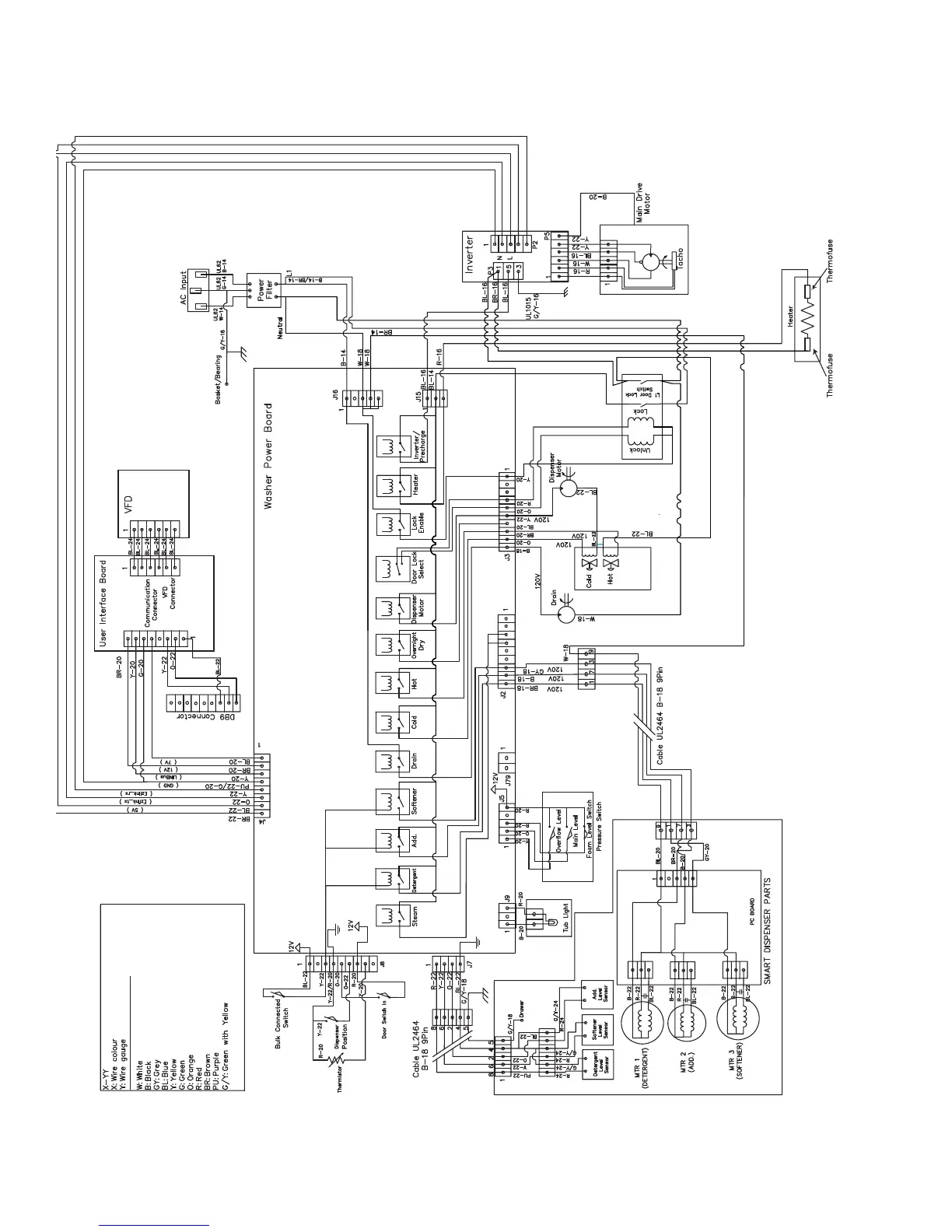
GE PFWS4600L0 - Schematic: Model 4400 without Steam

GE PFWS4600L0
67 pages
Print Icon
To Next Page IconTo Next Page
To Next Page IconTo Next Page
To Previous Page IconTo Previous Page
To Previous Page IconTo Previous Page
Loading...
– 66 –
Model 4400 without Steam

Related product manuals