EasyManua.ls Logo

Generac Power Systems 13 kW NG - Problem 17 - Engine Starts Hard and Runs; Rough; Lacks Power; Backfires

Generac Power Systems 13 kW NG
210 pages
Print Icon
To Next Page IconTo Next Page
To Next Page IconTo Next Page
To Previous Page IconTo Previous Page
To Previous Page IconTo Previous Page
Loading...
PART 4
ENGINE/DC CONTROL
Page 112
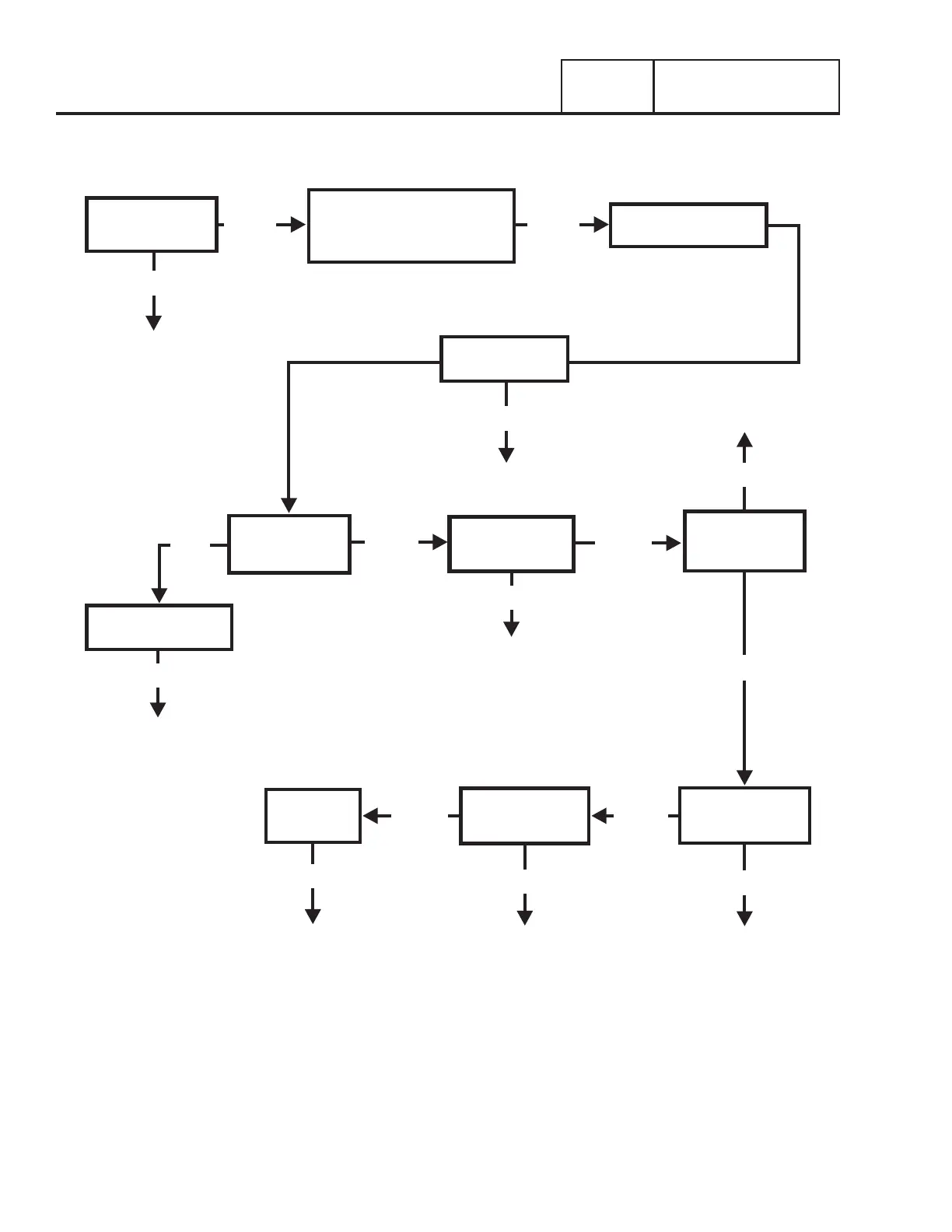
Section 4.4
Troubleshooting Flowcharts
GOOD
BAD
GOOD
READJUST
REFER TO ENGINE
SERVICE MANUAL
CONTACT TECHNICAL
SUPPORT
ADJUST OR
REPLACE
CLEAN, REGAP
OR REPLACE
FIND AND CORRECT
CAUSE OF NO FUEL
OR LOW PRESSURE
GOOD
GOOD
GOOD
GOOD
BAD
BAD
BAD
BAD
BAD
Problem 17 – Engine Starts Hard and Runs Rough / Lacks Power / Backfires
CHECK
FLYWHEEL
KEY
BAD
REPLACE CHOKE SOLENOID
TEST 50 – CHECK
FUEL SUPPLY AND
PRESSURE
IF RECONFIGURED TO LP GAS,
VERIFY THAT PROPER
PROCEDURE WAS FOLLOWED.
(REFER TO SECTION 1.3)
TEST 55 –
CHECK FOR
IGNITION SPARK
TEST 60 – CHECK
IGNITION MAGNETOS
TEST 63 –
CHECK AND
ADJUST VALVES
TEST 57 –
CHECK SPARK
PLUGS
TEST 58 – CHECK
ENGINE
COMPRESSION
TEST 53 – CHECK
CHOKE SOLENOID
CHECK AIR FILTER -
REPLACE AS NEEDED
GOOD
BAD
REPAIR OR
REPLACE
TEST 12 – CHECK
STEPPER MOTOR
CONTROL
GOOD

Table of Contents

Related product manuals