EasyManua.ls Logo

Graco Simulation XM - Setup Mode Screens

Graco Simulation XM
10 pages
Print Icon
To Next Page IconTo Next Page
To Next Page IconTo Next Page
To Previous Page IconTo Previous Page
To Previous Page IconTo Previous Page
Loading...
Overview
4 407061B
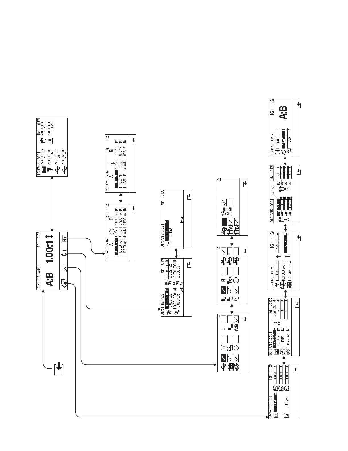
Setup Mode Screens
To enter Setup mode during simulation, go to the Alarm Information screen and press the UP arrow. See Operator
Command Mode Screens on page 5 for instructions on how to navigate to the Alarm Information screen.
NOTE: The Tank Fill screen exists only on an XM PFP system.
Setup Mode Screens Navigation Diagram
Software VersionsHome / Volume Mix Ratio
Maintenance 2
Maintenance 1
Enable Options 2
Enable Options 1
Potlife/Hose Length
Date/Time/Units
System/USB
Tank Fill
Ratio Test
Temperature
Pressure
(From All Screens)
Enable Options 3

Related product manuals