EasyManua.ls Logo

Gtec LibraPro - 3. LibraPro single configuration; 3.1 Electrical system setup

Default Icon
57 pages
Print Icon
To Next Page IconTo Next Page
To Next Page IconTo Next Page
To Previous Page IconTo Previous Page
To Previous Page IconTo Previous Page
Loading...
0MNMPMK10NPENUB 00 Pag. 13 / 57
3. LIBRAPRO in single configuration
The operations described in this chapter must be carried out exclusively by a specialized technician.
3.1 Set-up of the electrical system
3.1.1 ac Input
The LIBRAPRO input must have a max. current protection device. The protection device should be sized according
to the situation, as follows:
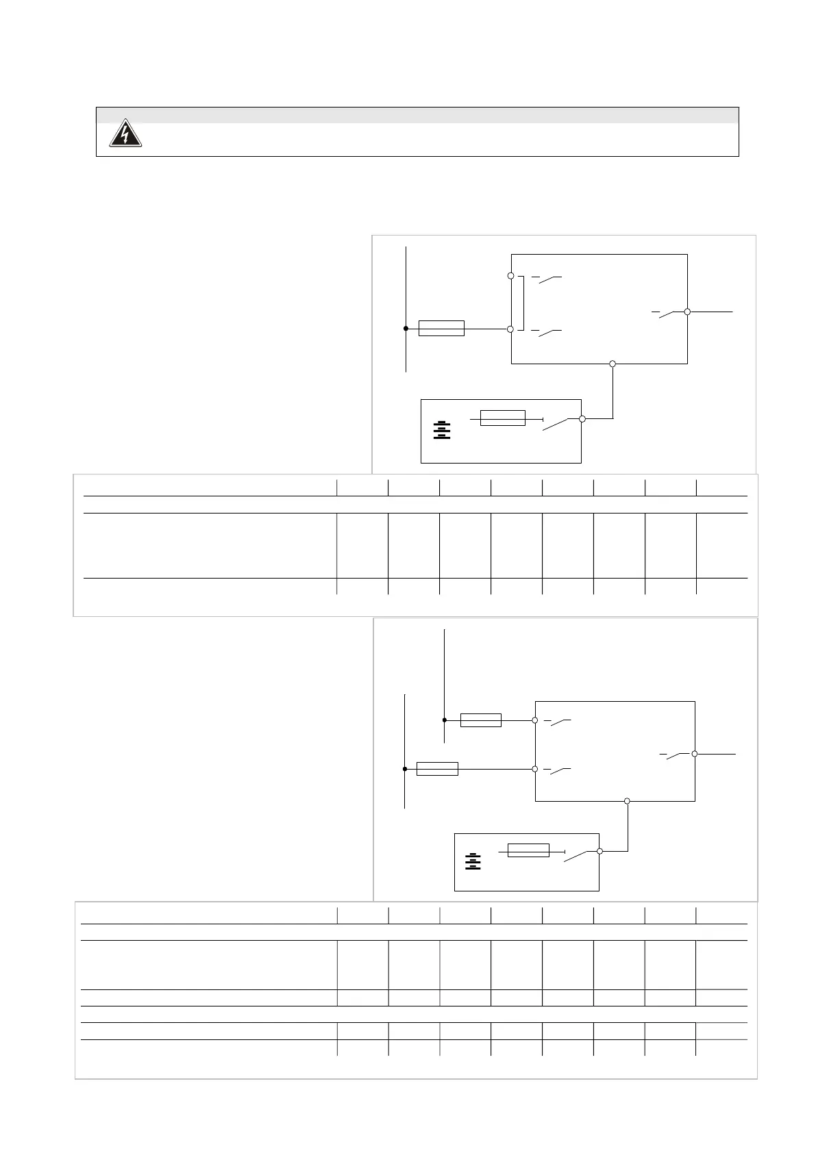
a) single power line
b) main power supply and separate by-pass
a) Single power line (F input line protection)
The UPS input must have a max. current
protection device for the section of line coming
from the distribution panel. The fuse
represented with the letter F.
b) main power supply and by-pass separate
(Fmains and G by-pass input line protection)
When there are two separate power lines, the
main power line and the by-pass line, two
protection devices must be provided (indicated
with the letters F and G in the drawing), one for
each line.
MAINS LINE
+/-
LOAD
UPS
BATTERY CABINET
F
SWBY
SWIN
SWOUT
BY-PASS LINE
G
MAINS LINE
+/-
LOAD
UPS
BATTERY CABINET
F
SWBY
SWIN
SWOUT
[KVA] 10 15 20 30 40 60 80 100
Input line L1/L2/L3/N
Imax (100% load, and battery recharging)
L1
L2
L3
N
43
22
22
43
65
33
33
65
87
44
44
87
130
66
66
130
174
87
87
174
260
131
131
260
348
175
175
348
435
218
218
435
External [F] fuse type gG (*) [A] 50 80 100 160 200 315 400 500
(*) or equivalent circuit breakers
[KVA] 10 15 20 30 40 60 80 100
mains line L1 / L2 / L3
Imax (100% load, and battery
recharging)
L1
L2
L3
22
22
22
33
33
33
44
44
44
66
66
66
87
87
87
131
131
131
175
175
175
218
218
218
External [F] fuse type gG (*) [A] 25 40 50 80 100 160 200 250
By-pass line L1/N
corrente 43 65 100 130 174 260 348 435
External [G] fuse type gG (*) [A] 50 80 100 160 200 315 400 500
(*) or equivalent circuit breakers

Table of Contents

Related product manuals