EasyManua.ls Logo

Honeywell BW Solo - Main Navigation

Honeywell BW Solo
49 pages
To Next Page IconTo Next Page
To Next Page IconTo Next Page
To Previous Page IconTo Previous Page
To Previous Page IconTo Previous Page
Loading...
Honeywell BW Solo User Manual
22
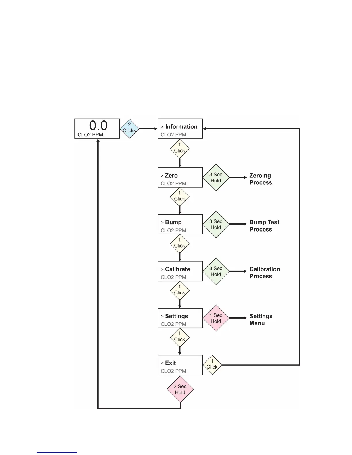
7.2. Main Navigation
1. Start at the main screen and click the button twice in rapid succession (similar to a double
mouse-click) to start.
2. The first option you see is>Information. Step through the other top-level options one click at
a time.
Note: A cursor (>) before a heading indicates that there are submenus or editable parameters
below the current screen.

Related product manuals