EasyManua.ls Logo

HP 209A - Oscillator Schematic (AI)

HP 209A
48 pages
Print Icon
To Next Page IconTo Next Page
To Next Page IconTo Next Page
To Previous Page IconTo Previous Page
To Previous Page IconTo Previous Page
Loading...
Mode1209A
Section VII
10V
RMS
MAX
120VP-pl
MAX
9
)
/
/
/
I
I
41
CL
I
~~R6~0
~
I
----0
4~~[±]
R73
2940
+21V
R79A
R76
C29
2940
300
ell'
R77
R78
5600
604
R80
604
-21V
R798
ell'
018
+21V
-21V
+21V
R37
lOOK
+21V
SYM
AOJ
-rr
+21V
CR9
R35
18K
R70
10K
-21V
-/9.4V
CII
I
:I:~2
CR;~:
II
39
-21V
-21V
------+-------------------------7>;--=-<1.
J6
ISYNC I
R34
680
,GATIVE
:E08ACK
---------------------------------,
+2N
I
I
I
21V
:t
SICIF)
@-(D
--------------------------------------------------------
'ACTORY
USE
ONLY
www.HPARCHIVE.com
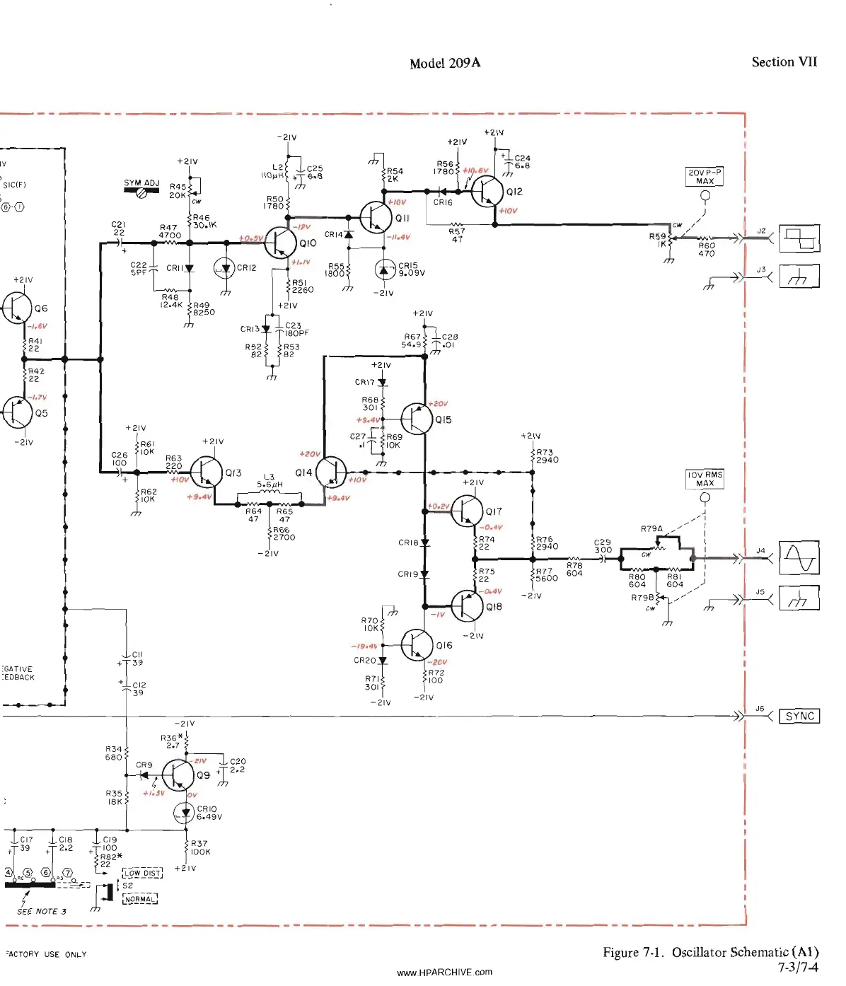
Figure 7-1. Oscillator Schematic
(AI)
7-3/7-4

Related product manuals