EasyManua.ls Logo

Icom IC-7800 - Page 522

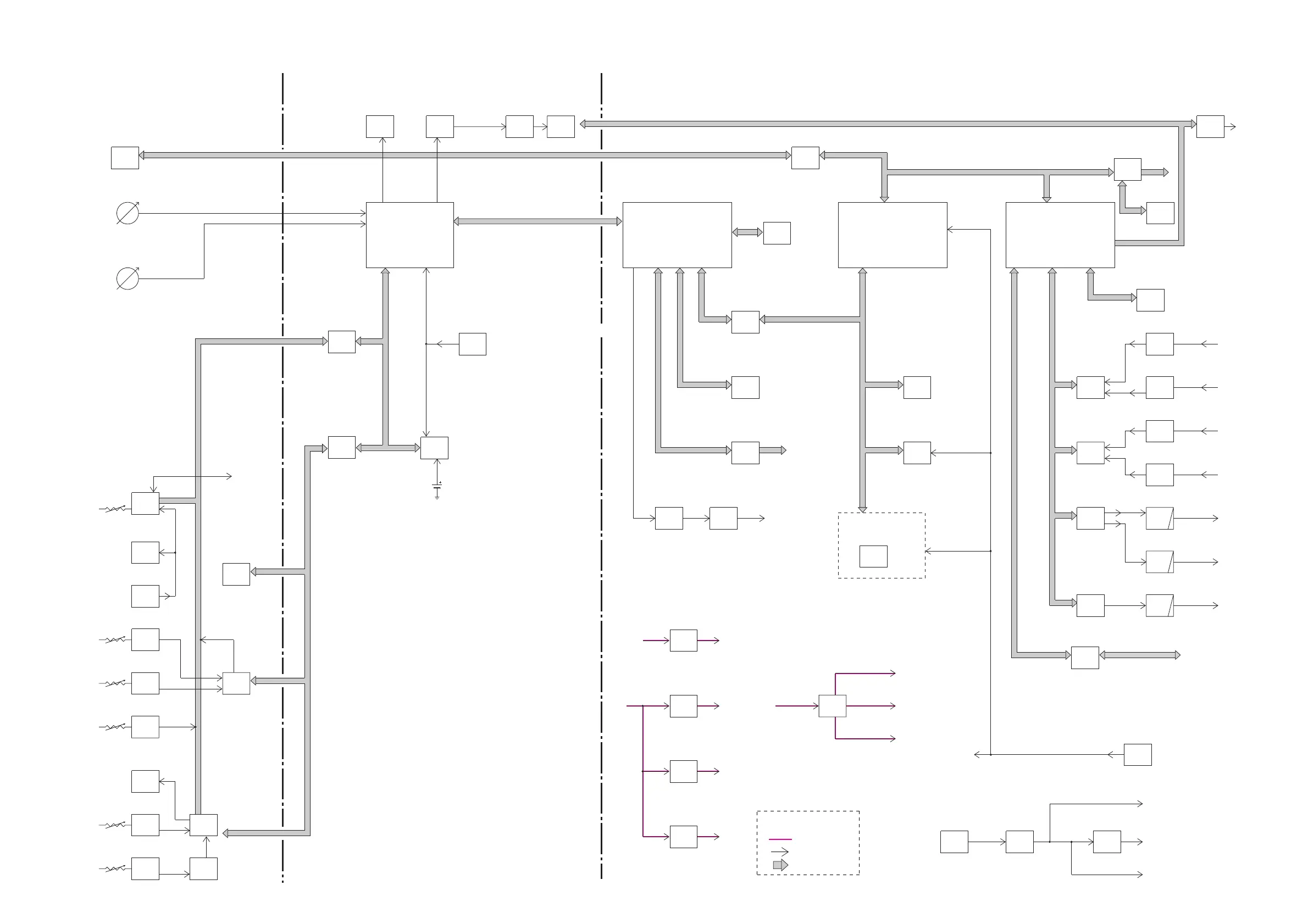
Icom IC-7800
555 pages
To Next Page IconTo Next Page
To Next Page IconTo Next Page
To Previous Page IconTo Previous Page
To Previous Page IconTo Previous Page
Loading...
LINE
DATA BUS LINE
VOLTAGE LINE
Explanatory notes
MAIN DIAL
SUB DIAL
LCD
EP1
EDTCB23QAF
DIM
CTRL
IC202/Q209/Q210
TC7SET08/2SB1201/2SC4081
CF_BOARD
CF_CARD
VR-A_BOARD
PBT1_BOARD
PBT2_BOARD
VR-B_BOARD
MIC_BOARD
MIC
JACK
JACK_BOARD
PHONE
JACK
VR-C_BOARD
VR-D_BOARD
SW-A_BOARD
SW-B_BOARD
SW-C_BOARD
TENKEY_BOARD
LED_BOARD
Q201/202
2SC3647
DC/AC
INVERT
IC201/Q203/204
TC7SSET08/2SC4081/2SB1201
BRIGHT
CTRL
EXPAND
IC1-IC5
BU4051
IC7
BU2099
SERI
PARA
RTC
IC601
RX-4581
RESET
R3112N281A
IC651
R8
REG
Q804/805
2SD1619/2SC4081
T8
REG
Q803/Q802
2SD1619/2SC4081
R8
REG
Q806/807
2SD1619/2SC4081
EEPROM
IC610
HN58X2464
CPLD
IC605
XC9572XL
CI-V
I/F
IC601/IC602/Q601/Q602
TC7SH04/TC7SET04/2SC4081/2SA1576
BUFF
IC851
NJM2058
IC51
IDT70V24L25PF
DualPort
SRAM
Flash
IC1/IC2
E28F128J3A
CPLD
IC52
XC9572
SDRAM
IC1/IC2
MT48LC16M16A2 × 2
SDRAM
IC201/202
MT48LC16M16A2 × 2
A/D
IC209
AK5355VT
D/A
IC211
AK4384VT
IC852_1/4
NJM2058
BUFF
IC853_1/4
NJM2058M
IC207/IC208
TC7W04/µPD16875
USB
Drive
Video
IC204/IC206
ADV7123/SN74ACT04
EtherC
IC404
RTL8139C
EEPROM
IC403
BR93LC46
IC401
PCI1410APGE
Card
BusC
D/A
IC603
BU9480
Clock
IC104
TC7SHU04
RESET
IC53
R3112N281A
IC801
BA033
3.3V
REG
IC105
CY2292F
Clock
GEN
BUFF
IC106
TC74VCX04
CF_REG
IC402
TPS2211
CR2032
BT601
A/D
IC210
AK5355VT
D/A
IC212
AK4384VT
BUFF
IC853_1/4
NJM2058M
BUFF
IC853_1/4
NJM2058M
BUFF
LPF
LPF
LPF
IC853_1/4
NJM2058M
IC852_1/4
NJM2058
IC852_1/4
NJM2058
LOGIC UNIT
FRONT CPU
DISPLAY UNITFRONT UNIT
MAIN
SUB
MAIN CPU2
MAIN CPU1
GDC
MEMORY BOARD
S-METER OUT
25M
IC6
M30620FCMGP
IC604
HD64F2377VFQ33V
IC103
HD6417751RBP200
9.8304MHz
C15V
+15V
25.000MHz(EtherC)
33.333MHz(PCI)
32.768MHz(MAIN CPU1)
IC203
HD64404BT
EXT
MONITOR
CI-V
CFVCC
VDD3R3
VDD5
VDD3R3
MAIN_UNIT
EXT USB
MAIN NB/NR
SUB NB/NR
MAIN RF/AF
SUB RF/AF
MIC/PWR
MAIN AGC/SQL
KEY DELAY
SUB AGC/SQL
BRIGHT
CONTRAST
ANTI VOX
VOX GAIN
DRIVE
COMP
MONI GAIN
MAIN TWIN PBT
MAIN APF/NOTCH
SUB TWIN PBT
SUB APF/NOTCH
CW PITCH
RX MAIN REC
RX SUB REC
MIC REC
VOX AF
MAIN PLAY
SUB PLAY
MIC PLAY
SYSTEM RESET
9 - 3

Table of Contents

Other manuals for Icom IC-7800

Related product manuals