EasyManua.ls Logo

Icom IC-V82 - Ut-118 Voltage Diagram

Icom IC-V82
34 pages
Print Icon
To Next Page IconTo Next Page
To Next Page IconTo Next Page
To Previous Page IconTo Previous Page
To Previous Page IconTo Previous Page
Loading...
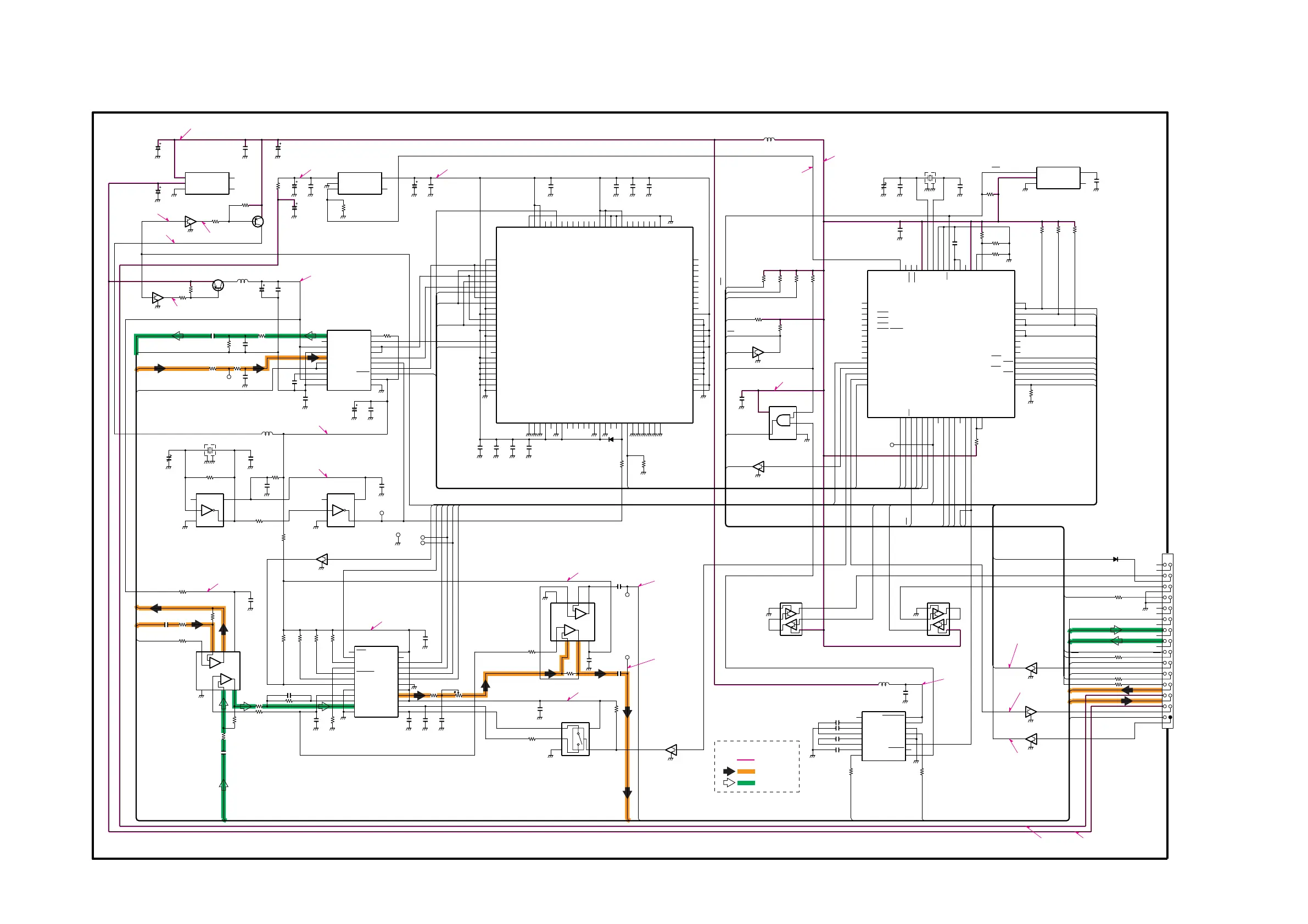
VOLTAGE LINE
Explanatory notes
TX LINE
RX LINE
1
2
3
4
5
6
7
8
9
10
11
12
13
14
15
16
17
18
19
20
21
22
23
24
25
26
27
28
29
30
31
32
33
34
35
36
37
38
39
40
41
42
43
44
45
46
47
48
49
50
51
52
53
54
55
56
57
58
59
60
61
62
63
64
65
66
67
68
69
70
71
72
73
74
75
76
77
78
79
80
81
82
83
84
85
86
87
88
89
90
91
92
93
94
95
96
97
98
99
100
IC151
AMBE-2020
GND
CODEC_RX_CLK
CHAN_RX_CLK
CODEC_RX_STRB
CHAN_RX_STRB
CODEC_RX_DATA
CHAN_RX_DATA
CODEC_TX_CLK
CHAN_TX_CLK
GND
VDD
CODEC_TX_STRB
CHAN_TX_STRB
VDD
GND
CODEC_TX_DATA
CHAN_TX_DATA
NC
VDD
VDD
VDD
VDD
VDD
VDD
GND
CLOCK_MODE
GND
GND
VDD
NC
GND
VDD
NC
NC
NC
NC
NC
GND
VDD
GND
NC
X1
X2/CLKIN
RESETN
RATE_SEL0
RATE_SEL1
RATE_SEL2
RATE_SEL3
RATE_SEL4
CHANN_SEL0
VDD
CHANN_SEL1
NC
SOFT_EN
BAUD_SEL0
BAUD_SEL1
SLIP_EN
SLEEP_EN
CODEC_SLE0
CODEC_SEL1
VAD_EN
VDD
GND
GND
VDD
NC
NC
NC
NC
NC
NC
NC
NC
NC
NC
GND
NC
NC
NC
NC
NC
NC
VDD
GND
GND
VDD
VDD
NC
NC
NC
NC
NC
NC
NC
EPR
NC
NC
VDD
ENCODER_EN
GND
IC204
HD64F3687
1
2
3
4
5
6
7
8
9
10
11
12
13
14
15
16
17
18
19
20
21
22
23
24
25
26
27
28
29
30
31
32
33
34
35
36
37
38
39
40
41
42
43
44
45
46
47
48
49
50
51
52
53
54
55
56
57
58
59
60
61
62
63
64
P36
P37
P52/WKP2
P53/WKP3
P54/WKP4
P55/WKP5/ADTRG
P10/TMOW
P11/PWM
P12
P56/SDA
P57/SCL
P74/TMRIV
P75/TMCIV
P76/TMOV
P24
P63/FTIOD0
P62/FTIOC0
P61/FTIOB0
NMI
P60/FTIOA0
P64/FTIOA1
P65/FTIOB1
P66/FTIOC1
P67/FTIOD1
P85
P86
P20/SCK3
P21/RXD
P22/TXD
P23
P70/SCK3_2
P87
P71/RXD_2
P72/TXD_2
P14/IRQ0
P15/IRQ1/TMIB1
P16/IRQ2
P17/IRQ3/TRGV
P33
P32
P31
P30
PB3/AN3
PB2/AN2
PB1/AN1
PB0/AN0
PB4/AN4
PB5/AN5
PB6/AN6
PB7/AN7
AVCC
X2
X1
VCL
RES
TEST
VSS
OSC2
OSC1
VCC
P50/WKP0
P51/WKP1
P34
P35
IC50
AD73311ARS
1
2
3
4
5
6
7
8
9
10 11
12
13
14
15
16
17
18
19
20
VOUTP
VOUTN
AVDD1
AGND1
VINP
VINN
REFOUT
REFCAP
AVDD2
AGND2 DGND
DVDD
RESET
SCLK
MCLK
SDO
SDOFS
SDIFS
SDI
SE
IC252
CMX589AD5
1
2
3
4
5
6
7
8
9
10
11
12 13
14
15
16
17
18
19
20
21
22
23
24
XTAL
XTAL/CLK_RX
CLKDIVA
CLKDIVB
RX_HOLD
RXDCACQ
PLLACQ
RX_PSAVE
VBIAS
RXFB
RX_SIG_IN
VSS DOC2
DOC1
BT
TXO
TXE
TXP
TXD
RXD
RXC
TXC
S/N
VDD
IC351
MAX3226EAE
1
2
3
4
5
6
7
89
10
11
12
13
14
15
16
READY
C1+
V+
C1
-
C2+
C2
-
V
-
R1IN R1OUT
INVALID
T1IN
FORCEON
T1OUT
GND
VCC
FORCEOFF
J301
to Main unit J5
PTTIN_C
PTTOUT
DMOD
AMODIN
F_RXD
BUSY_C
RES
GND
GND
P01
AGND
5V
TXD
232_TX
232_RX
RMUTE
FMDET
DAFOUT
REFMOD
CCS
FLASH
RXD_2_C
TXD_2_C
VCC_8V
3
2
1
4
5
IC1
S-812C33AMC-C2N-T2
VOUT
VIN
GND
NC
NC
4
IC2
R1111N321B
5
3
2
1
VDD
GND
CE
VOUT
NC
C2
10
C5
0.001
R400
100k
R401
5.6k
Q401
DTC144EU
C401
10
3.3V
3.3V
C8
0.1
C7
4.7
R2
22
C11
4.7
R1
47k
Q51
DTC144EU
R60
10k
R59
100k
Q50
2SA1586
L50
1µ
C54
10
C55
0.1
C333
0.001
C57
0.1
R51
1k
C51
0.022
R50
680
C50
0.1
DAFOUT
AGND
CP50
R52
100
C56
0.047
R58
0
ADIN
ADREF
C58
0.1
C150
1
C102
TZY2Z100A001
X101
CR-708
C103
7p
R101
1M
IC101
TC7SHU04FU
1
2
34
5
C104
0.1
R102
100
R103
1k
5
IC103
TC7S04FU
1
2
34
C106
0.1
R57
47k
-
+
-
+
5
6
7
8
4
3
2
1
IC251
NJM2115V
ADREF
R53
47k
R54
47k
C53
0.1
AMODIN
R55
100k
ADIN
C250
0.1
R56
100
R252
100k
R251
47k
C252
1
MCLK
MCLK
R261
47k
R255
47k
R254
47k
R253
47k
R257
47k
R100
0
C255
1
R256 100k
C253 22p
R260
100k
R258
100k
C256
0.1
PSAVE
TXCK
RXCK
RXDT
TXDT
TXCK
RXCK
RXDT
TXDT
TXCK
RXCK
RXDT
TXDT
Q251
DTC144EU
ACQ
CP256
CP255
CP254
C257
0.027
C258
0.027
C259
0.0022
R262
22k
R264
100k
-
+
-
+
5
6
7
8
4
3
2
1
IC253
NJM13404V
R269
33k
R267
100k
C261
0.1
C260
1
C262
1
CP252
CP251
1
2
3
5
4
IC254
TC4S66F
R268
390k
R270
47k
C263
0.1
DMOD
REFMOD
C351 0.22
C352 0.22
C353 0.22
C354 0.22
232_RX
R308
100
R309
100
232_TX
C355
0.1
C9
10
C10
0.1
C153
0.1
C154
0.1
ATXD
ACLK
ASTB
ARXD
AEPR
ARES
SCLK
SO
SEN
SI
C155
0.1
C156
0.1
D151
MA2S728
ARES
R151
1k
R152
47k
C152
0.1
C151
0.1
C157
0.1
C159
0.1
Q252
DTC144EU
DCEL
AEPR
RMUTE
Q202
DTC144EU
IC202
TC7SH08FU
51
2
34RXD
C201
0.1
F_RXD
FLASH
Q201
DTC144EU
NMI
P85
R206
1k
R201
1k
R202
1k
R203
4.7k
R204
4.7k
R205
4.7k
P86
P87
TXD
RES
1
2
6
5
43
Q306
XP4312
RXD_2
Q305
XP4312
1
2
6
5
43
Q301
DTC144EU
PTTIN
Q303
DTC144EU
Q302
DTC144EU
BUSY
PTTIN
AGND
DMOD
AMODIN
TXD
F_RXD
232_TX
232_RX
RES
RMUTE
FMDET
FMDET
DAFOUT
REFMOD
FLASH
RXD_2_C
RXD_2
TXD_2
TXD_2
L351
1µ
MCLK
ATXD
ACLK
NMI
ASTB
ARXD
ARES
MCLK
P85
P86
P87
RXD
TXD
R219
47k
R218
47k
RXD_2
TXD_2
P01
D152
MA2S111
TXCK
RXCK
RXDT
TXDT
PSAVE
BUSY
PTTIN
P01
CP216
R220 0
R221 0
R211
47k
C205
0.1
X201
CR-760
(9.8304 MHz)
C202
7p
C207
TZY2R200A001
C204
18p
4
IC203
S-80928CNMC
5
3
2
1
VDD
OUT
VSS
CD
NC
R209
1k
C206
0.01
R212
47k
R217
47k
R216
47k
C203
0.1
L201
1µ
C1
10
Q400
2SA1586
L151
1µ
CP101
ACQ
ACQ
APWR
TXD_2_C
PTTOUT_C
R318 100
R317 100
R315 100
R316 100
3.3V 3.3V
3.3V3.3V3.3V
3.3V 3.3V
APWR
APWRAPWR
APWR
PSAVE PSAVE
PSAVE
DCEL
DCEL DCEL
DCEL
PTTOUT_C
PTTOUT_C
VCC_8V
5V
VCC_8V
5V
VCC_8V
5V5V
VCC_8VVCC_8V
5V
VCC_8V
5V
5V
VCC_8V VCC_8V
5V
VCC_8V
5V 5V
VCC_8V
VCC_8V
AEPR
RMUTE_C
ACQ
RES
3.3V
PSAVE ON: L(0.0V)
PSAVE OFF: H(3.3V)
PSAVE OFF: L(0.0V)
PSAVE ON: H(3.3V)
3.2V
4.0-8.5V
PSAVE OFF: L(0.0V)
PSAVE ON: H(5.0V)
5.0V
3.2V
3.2V
4.7V
3.25V
TX: 350mVp-p
3.25V
3.25V
TX: 350mVp-p
PSAVE ON: L(0.0V)
PSAVE OFF: H(3.3V)
3.3V
3.3V
BUSY: H(3.3V)
RX: L(0.0V)
TX: H(3.3V)
RX: L(0.0V)
TX: H(3.3V)
3.3V
4.5-8.5V 5.0V
3.2V
DIGITAL UNIT
12-4 UT-118 VOLTAGE DIAGRAM
12 - 3

Other manuals for Icom IC-V82

Related product manuals