EasyManua.ls Logo

Integra DTR-7.4 - Enjoying Music in the Remote Zone-Continued; Performing the Settings for the Remote Zone (Zone 2)

Integra DTR-7.4
106 pages
Print Icon
To Next Page IconTo Next Page
To Next Page IconTo Next Page
To Previous Page IconTo Previous Page
To Previous Page IconTo Previous Page
Loading...
DTR-7.4
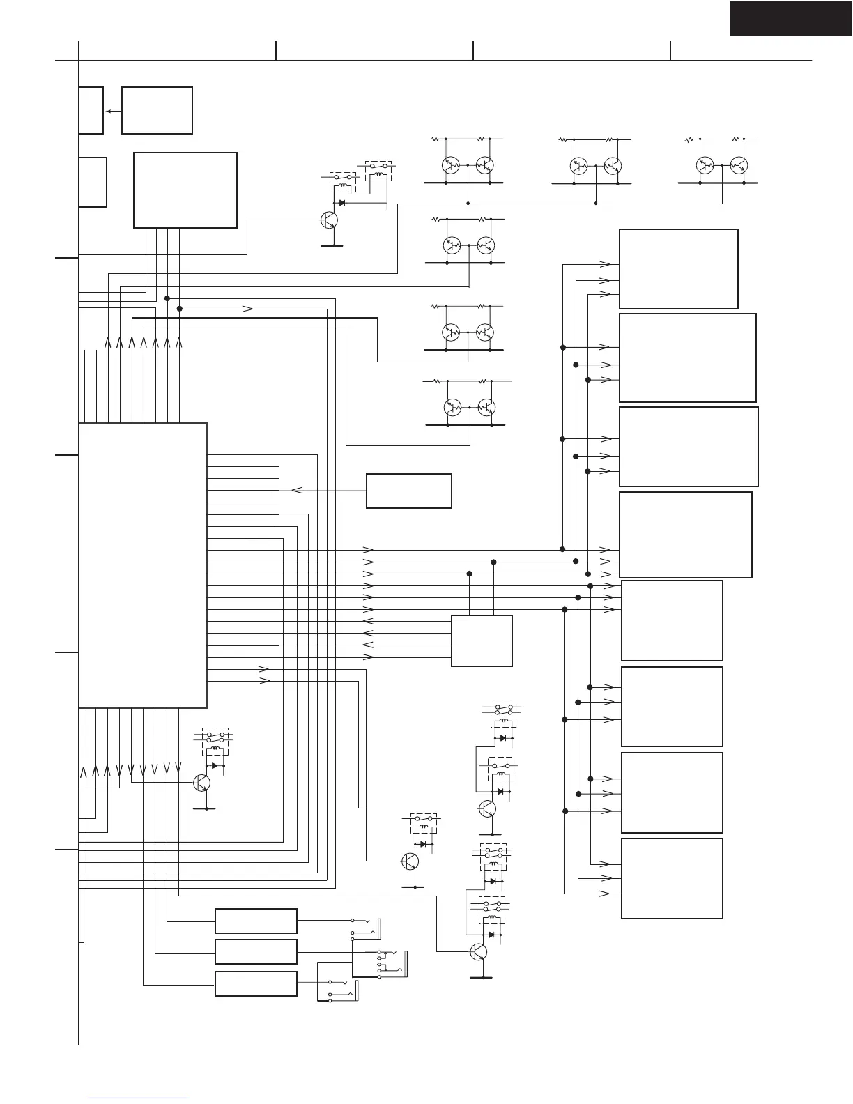
MAIN MICROPROCESSOR-CONNECTION DIAGRAM
4
5
6
7
8
9
77
76
75
74
73
72
CNVSS
BYTE
AMUT
Z2MUT
HPMUT
Z2LMUT
TNCL
DSPCL
DSPDA
DSP2HDOUT
DIRINT1
DIRINT0
~TNCS2
VPOWER
12VTRIGB
12VTRIGA
12VTRIGZ
SPRLZ2
M
AL
IT
Shows a left channel only.
1
2
378
79
80
99
96
88
87
86
85
84
83
82
81
97
95
94
93
92
91
90
89
100
98
Q4200
FRONT CHANNEL
ELECTRONIC
VOLUME
TC94A07F
Q4203
SURROUND BACK
CHANNEL
ELECTRONIC
VOLUME
TC94A07F
Q4202 ZONE 2/
SURROUND CHANNEL
ELECTRONIC
VOLUME
TC94A07F
Q4201
CENTER/SUBWOOFER
CHANNELS
ELECTRONIC
VOLUME
TC94A07F
Q4100
SURROUND
SELECTOR
SWITCH
TC9163AF
Q4101
SURROUND
SELECTOR
SWITCH
TC9164AF
Q3300
SOURCE
SELECTOR
SWITCH
TC9274AN-008
Q3100
SOURCE
SELECTOR
SWITCH
TC9273F-017
TUNER
PAC K
Q605
D/A
CONVERTER
WM8716
DSP1HDOUT
VCC
VREF
VOLH
VSS
DSP1GP10
DSP1GP9
CDTO
VLSTB
VPDA
VPCL
AFCL
AFDA
AFSTB
~STEREO
~SD
TUMUT
PLLCE
APOWER
SPRLF
Q2911 12V
TRIGGER SW
Q223 12V
TRIGGER SW
Q221 12V
TRIGGER SW
Q921
POWER
RELAY
SW
Q231
F/C CH
SP
RELAY SW
Q232
SB/ZONE 2
SP
RELAY SW
POWER AMP.
MIX OUTPUT
Q4600
RN1441
Q4610
RN1441
Q4605
RN1441
Q4615
RN1441
Q4812
RN1441
Q4814
RN1441
Q3412
RN1441
Q3410
RN1441
Q6901
+/-B
RELAY
SW
RL6901
RL6902
RL6600
RL6602
RL6603
RL6605
Q2901
VIDEO B
RELAY SW
RL6603
ZONE 2
LINE OUT
SURROUND
BACK PRE
OUTPUT
HP
TERMINAL
LEFT CH.
PRE
OUTPUT
Q4602
RN1441
Q4612
RN1441
CENTER/SUB
WOOFER PRE
OUTPUT
Shows a left channel only.
Q4603
RN1441
Q4613
RN1441
SURROUND
LEFT CH.
PRE
OUTPUT
T
Q6701,Q6702
VOLTAGE
DETECTOR
RL901
ZONE2
A
B
12V TRIGGER
OUTPUT
A
1
2
3
4
5
BCD

Other manuals for Integra DTR-7.4

Related product manuals