EasyManua.ls Logo

Integra DTR-80.1 - Connecting a VCR or DVD Recorder for Playback

Integra DTR-80.1
172 pages
Print Icon
To Next Page IconTo Next Page
To Next Page IconTo Next Page
To Previous Page IconTo Previous Page
To Previous Page IconTo Previous Page
Loading...
35
Connecting the AV receiver—Continued
With this hookup, you can use your VCR’s tuner to listen to your favorite TV programs via the AV
receiver, useful if your TV has no audio outputs.
With connection , you can listen to the VCR or DVD recorder in Zone 2, Zone 3 or Zone 4.
To enjoy Dolby Digital and DTS, use connection or . (To listen in Zone 2, Zone 3 or Zone 4 as well, use
and , or and .)
.
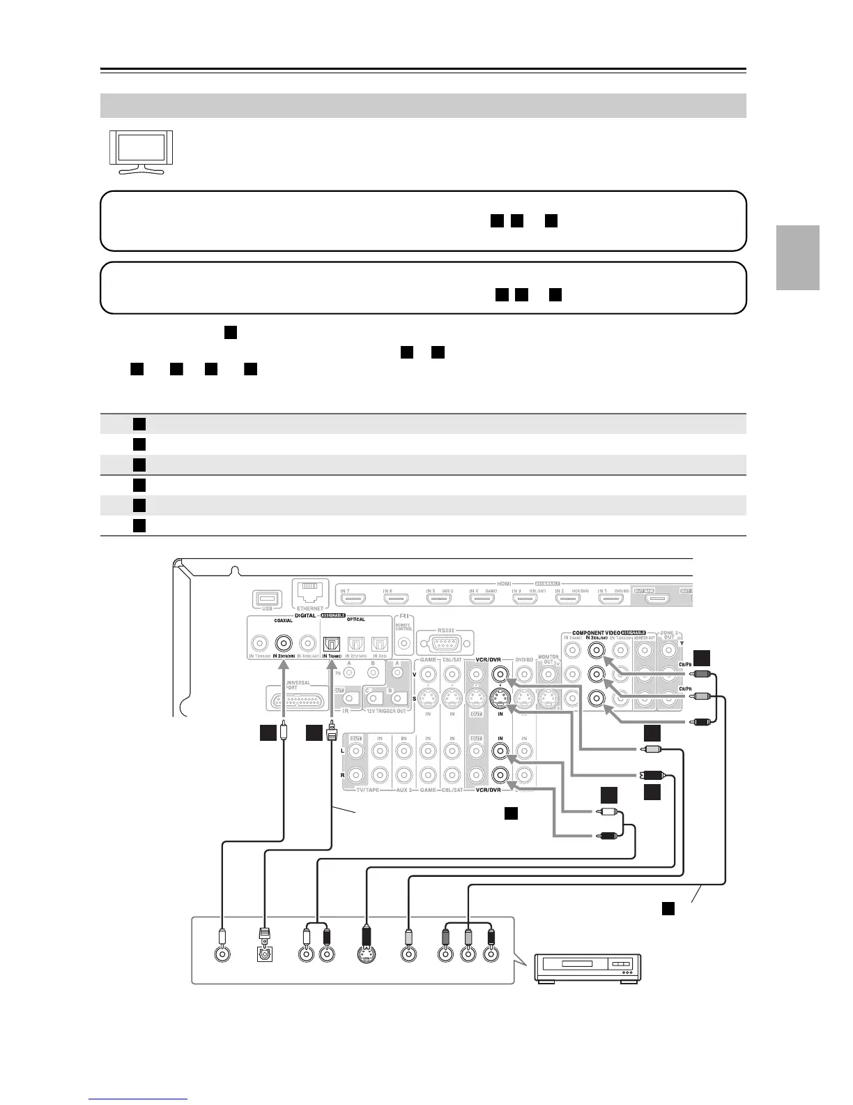
Connecting a VCR or DVD Recorder for Playback
Connection AV receiver Signal flow VCR or DVD recorder
COMPONENT VIDEO IN 2 (CBL/SAT) Component video output
VCR/DVR IN S S-Video output
VCR/DVR IN V Composite video output
VCR/DVR IN L/R Analog audio L/R output
DIGITAL COAXIAL IN 2 (VCR/DVR) Digital coaxial output
DIGITAL OPTICAL IN 1 (GAME) Digital optical output
Hint!
Step 1: Video Connection
Choose a video connection that matches your VCR or DVD recorder ( , , or ), and then make the connection.
You must connect the AV receiver to your TV via the same type of connection.
A B C
Step 2: Audio Connection
Choose an audio connection that matches your VCR or DVD recorder ( , , or ), and then make the connection.
a b c
a
b c
a b a c
A
B
C
a
b
c
COAXIAL
OUT
OPTICAL
OUT
AUDIO
OUT
LR
S VIDEO
OUT
VIDEO
OUT COMPONENT VIDEO OUT
YPB PR
B
a
C
b
c
A
VCR or DVD
recorder
When you use connection ,
you need to assign the digital
audio input (see page 53).
c
When you use connection , you need
to assign the component video input
(see page 52).
A

Table of Contents

Related product manuals