EasyManua.ls Logo

Invertek optidrive cp2 - 6.3.2. 4.3 A, 7 A & 10.5 A Output, IP66

Invertek optidrive cp2
80 pages
Print Icon
To Next Page IconTo Next Page
To Next Page IconTo Next Page
To Previous Page IconTo Previous Page
To Previous Page IconTo Previous Page
Loading...
Optidrive P2 Advanced User Guide Revision 2.00
www.invertekdrives.com
61
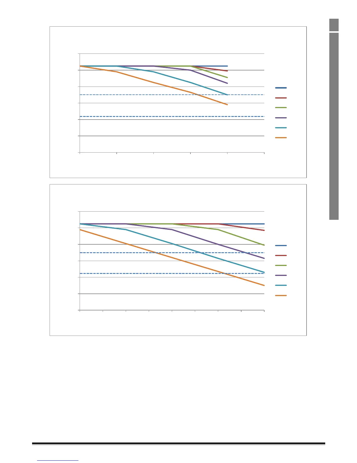
Rated Temperatures and De-rating curves
6
6.3.2. 4.3A, 7A & 10.5A Output, IP66
0.0
2.0
4.0
6.0
8.0
10.0
12.0
0 10 20 30 40 50
Output Curremt (A)
Ambient Temperature (°C)
ODP-2, Size 2, 220V, 2.2kW, IP66 Drive
De-rating - Without Thermal Managment
4kHz
8kHz
12kHz
16kHz
24kHz
32kHz
0.0
2.0
4.0
6.0
8.0
10.0
12.0
0 5 10 15 20 25 30 35 40
Output Curremt (A)
Ambient Temperature (°C)
ODP-2, Size 2, 220V, 2.2kW, IP66 Drive
De-rating - With Thermal Managment
4kHz
8kHz
12kHz
16kHz
24kHz
32kHz