EasyManua.ls Logo

Iveco N67 MNA M15

Iveco N67 MNA M15
74 pages
To Next Page IconTo Next Page
To Next Page IconTo Next Page
To Previous Page IconTo Previous Page
To Previous Page IconTo Previous Page
Loading...
42
INSTALLATION DIRECTIVE
N45 MNA M10
N67 MNA M15
MAY 2006
N45 MNA M10.01
N67 MNA M15.01
*"
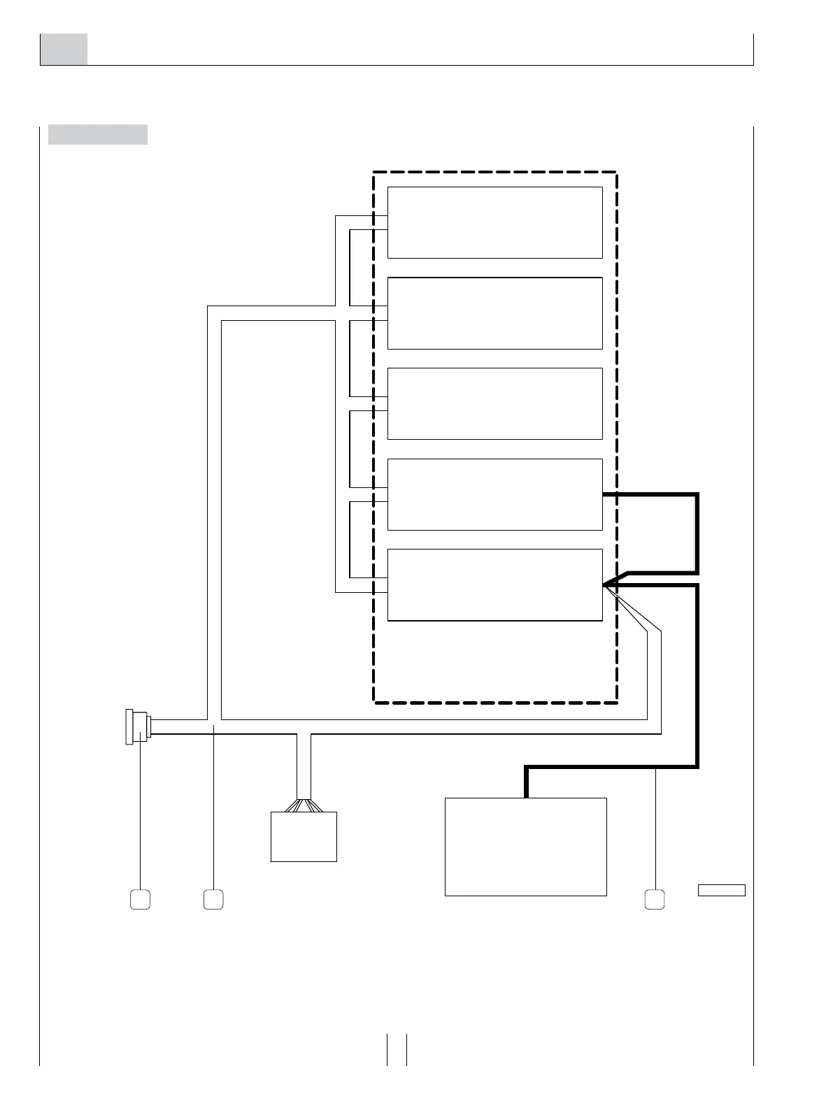
Synoptic
Figure 32
INDICATIONS AND ALARMS
SENSORS
ENGINE STOP
SOLENOID VALVE
EMERGENCY STOP
BUTTON (OPT)
ALTERNATOR
ELECTRIC STARTER
MOTOR
BATTERY
06_011_N
RL1
31 2
1. Connector for instrument panel connection wire harness - 2. Engine wire harness - 3. Power line.
The wire harnesses provided with the engine include the
connectors for all optional components which may ordered
and their connections to the JB connector for the indicator
and control panel.

Related product manuals