EasyManua.ls Logo

Iveco N67 MNA M15

Iveco N67 MNA M15
74 pages
To Next Page IconTo Next Page
To Next Page IconTo Next Page
To Previous Page IconTo Previous Page
To Previous Page IconTo Previous Page
Loading...
54
INSTALLATION DIRECTIVE
N45 MNA M10
N67 MNA M15
MAY 2006



!#
*#
#!
#'
6
10


¬



*"
*#
*"
''


-
 
7
$
"
n"
2,
--

*



8


# #

4!-/
¬!
&3
3!
 
¬ 
*#
*"
3)&!
33
3"0/
3!4!
3",!
3#0
336
!1
 
A




"!44¬--
"!44¬''
n"!44¬--
''
%#
7
6
)
4
+
*36
*&
''
2,
$¬
-!
-0
3,!.+6'.6"
( -".36"6.!.!2 '2":+6.,'
( -".33.6.!.!2 :"+6.,'


*
+3"
)
)
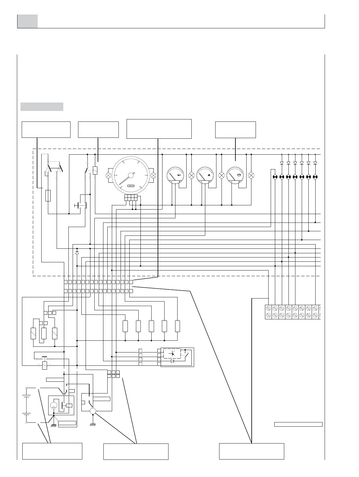
Component
terminal
Connection
JC: connector
16: terminal
Fuse code
Component
code
Component code
or connector code
Cable colour
Quadro princ N 100-150 AFAM
Minimum cable cross
section in mm
2
Wiring diagram key
General conditions for the preparation and interpretation of wiring diagrams:
o Key switch open
o Engine not running
o Liquids at efficient levels and pressures
Figure 48
20. M10.01/M15.01 WIRING DIAGRAMS

Related product manuals