EasyManua.ls Logo

Jackle conMIG 300 - Schaltplan; Circuit Diagram

Jackle conMIG 300
Print Icon
To Next Page IconTo Next Page
To Next Page IconTo Next Page
To Previous Page IconTo Previous Page
To Previous Page IconTo Previous Page
Loading...
conMIG 300
Operating manual Page 41
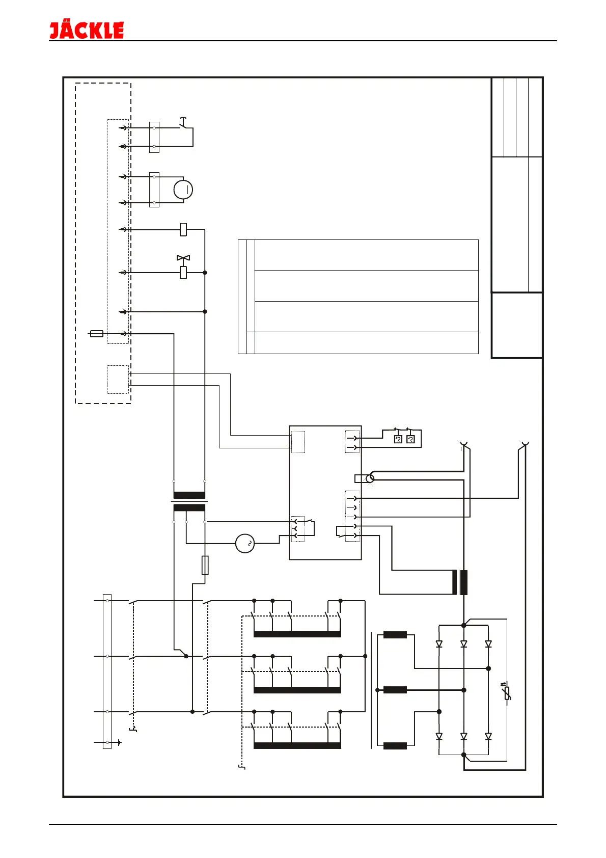
30. Schaltplan / circuit diagram
T1
PE L1 L2 L3
Q2
2
4
6
24
22
8
10
12
28
26
14
16
18
32
30
5 9
23 27 31
13
V1
L1
E
A
E
A
K1
1 3 5
2 4 6
Q1
L1 L2 L3
T3T2T1
K
1
A
1
A
2
Y
1
5
3
4
1
2
M
+
-
M
2
7
6
8
S
1
M
C
3
,
4
,
5
A
1
U
T
6
,
3
A
S
3
S
2
T 1A
F1
T
2
400
V
230
V
0
V
4
2
V
0
V
5
4
3
2
1
3
1
M
M1
A
2
M
C
A
-
M
I
N
F
2
+
1
Q
2
2
-
5
8
-
9
2
2
-
2
3
2
6
-
2
7
3
0
-
3
1
2
2
4
-
2
3
8
-
9
2
6
-
2
7
3
0
-
3
1
2
-
5
1
4
-
1
3
1
4
-
1
3
3
4
5
6
2
4
-
2
3
3
0
-
3
1
8
-
9
2
-
5
1
4
-
1
3
2
8
-
2
7
2
4
-
2
3
8
-
9
2
-
5
1
4
-
1
3
2
8
-
2
7
3
0
-
3
1
3
2
-
3
1
4
-
5
1
0
-
9
1
6
-
1
3
2
2
-
2
3
2
6
-
2
7
2
4
-
2
3
2
6
-
2
7
3
0
-
3
1
2
4
-
2
3
2
6
-
2
7
3
0
-
3
1
4
-
5
1
0
-
9
1
6
-
1
3
4
-
5
1
0
-
9
1
6
-
1
3
4
-
5
1
0
-
9
1
6
-
1
3
7
8
9
6
-
5
1
2
-
9
1
8
-
1
3
6
-
5
1
2
-
9
1
8
-
1
3
6
-
5
1
2
-
9
1
8
-
1
3
6
-
5
1
2
-
9
1
8
-
1
3
2
4
-
2
3
3
0
-
3
1
2
8
-
2
7
2
4
-
2
3
3
0
-
3
1
2
8
-
2
7
2
4
-
2
3
2
8
-
2
7
3
2
-
3
1
2
4
-
2
3
2
8
-
2
7
3
2
-
3
1
3
0
-
3
1
2
2
-
2
3
2
6
-
2
7
1
0
1
2
1
1
A
1
A
2
N
a
m
e
:
G
e
r
l
a
c
h
N
r
.
:
4
0
0
V
3
~
5
0
H
z
c
o
n
M
I
G
3
0
0
.
0
0
1
c
o
n
M
I
G
3
0
0
1
6
.
0
7
.
1
0
V
1
T
1
S
2
Q
1
M
1
K
1
F
1
F
2
L
1
M
2
Q
2
S
1
S
3
T
2
Y
1
CKLE
S
c
h
w
e
i
ß
-
u
n
d
S
c
h
n
e
i
d
t
e
c
h
n
i
k
X1
X5
X4
21
X1
X2
N5
X7
flat cable
workpiece
torch
contacts
Step
weld grade switch
control box MC 3,4 o
r
5
pcb MC A-MIN
Date
:
circuit diagram
rectifier
welding transformer
thermoswitch transfo
r
m
e
r
1
6
0
°
C
main switch
fan 230V
mains contactor
fuse auxiliary transfo
r
m
e
r
fuse control box
choke
wire feed motor 42 V
weld grade switch 44
0
.
2
2
0
.
0
3
8
torch trigger
thermoswitch rectifie
r
8
0
°
C
auxiliary transformer
solenoid valve
Flachband
Werkstück
Brenner
KontakteStufe
Stufenschalter
Steuerbox MC 3,4 o
d
e
r
5
Platine MC A-MIN
Datu
m
:
Stromlaufplan
Gleichrichter
Schweißtrafo
Thermoschalter Traf
o
1
6
0
°
C
Netzschalter
Ventilator 230V
Netzschütz
Sicherung Steuertra
f
o
Sicherung Platine
Drossel
Drahtvorschubmotor
4
2
V
Stufenschalter 440.0
2
5
.
1
0
3
Brennertaster
Thermoschalter Glei
c
h
r
.
8
0
°
C
Steuertrafo
Magnetventil
Schaltplan – circuit diagram

Related product manuals