EasyManua.ls Logo

Keyscan CIM-LINK - Operational Connections; Operational Connections - CIM-LINK Connected on Global Master

Keyscan CIM-LINK
28 pages
Print Icon
To Next Page IconTo Next Page
To Next Page IconTo Next Page
To Previous Page IconTo Previous Page
To Previous Page IconTo Previous Page
Loading...
CIM-LINK Setup Guide
19
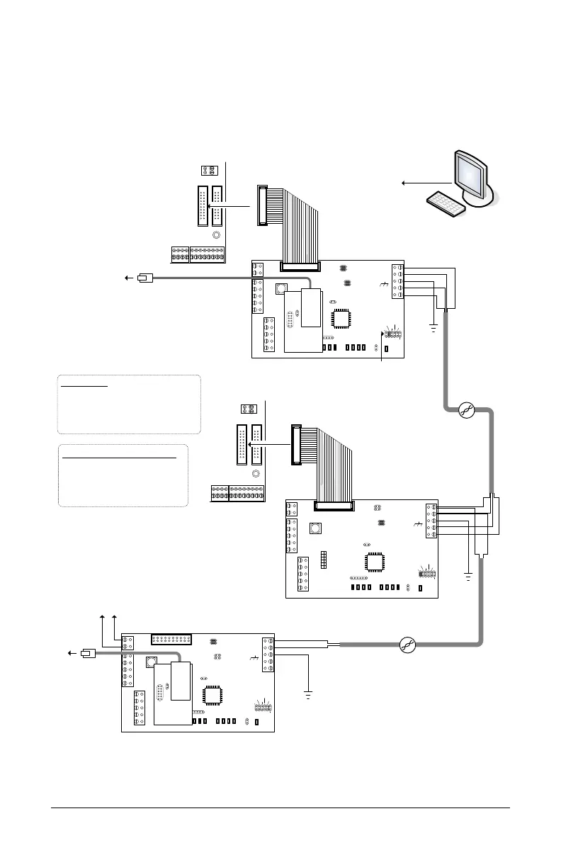
Operational Connections
Refer to the following diagrams for connecting the CIM-LINK modules with NETCOM2Ps.
Ensure that you have programmed the NETCOM2Ps with the Keyscan NETCOM Program
Tool Utility before making permanent operating connections.
Figure 11 CIM-LINK Connected on Global Master (CIM 1) Communication Loop
CIM 0
Jumper ON J4
COMMON AUX INPUTS - E
17 18 19 20 21 22 23 24
IOCB (COM1)
RX
TX
CPB/CB COMMS
(COM4)
H2
TD1
RD1
TD2
RD2
GND
RTS
CTS
GND
RTS
CTS
B3 B2 B1B0
Diag
J2
RESET
-
CAN2
+
EGND
-
CAN1
+
GND
V +
(+12V)
SCKT1
PC106x
J1
J7
J8
J6
J5
CAN2
CAN1
1 2 1 2 1 2 1 2
Rx-COM
COM
CAN CAN-Tx
J3
J4
J9
J12
Power
Good
Fault
HDR1
J10
J11
COMMON AUX INPUTS - E
17 18 19 20 21 22 23 24
IOCB (COM1)
RX
TX
CPB/CB COMMS
(COM4)
TD1
RD1
TD2
RD2
GND
RTS
CTS
GND
RTS
CTS
B3 B2 B1B0
Diag
J2
RESET
-
CAN2
+
EGND
-
CAN1
+
GND
V +
(+12V)
SCKT1
PC106x
J1
J7
J8
J6
J5
CAN2
CAN1
1 2 1 2 1 2 1 2
Rx-COM
COM
CAN CAN-Tx
J3
J4
J9
J12
Power
Good
Fault
HDR1
J10
J11
TD1
RD1
TD2
RD2
GND
RTS
CTS
GND
RTS
CTS
B3 B2 B1B0
Diag
J2
RESET
-
CAN2
+
EGND
-
CAN1
+
GND
V +
(+12V)
SCKT1
PC106x
J1
J7
J8
J6
J5
CAN2
CAN1
1 2 1 2 1 2 1 2
Rx-COM
COM
CAN CAN-Tx
J3
J4
J9
J12
Power
Good
Fault
HDR1
J10
J11
CIM 0
CIM 1
CIM-LINK
Global
Master
Termination Jumpers ON
CAN2 - J7 & J8
Connect EGND
terminal on all
CIMs to ground
lugs in ACU metal
enclosures.
Global Master
Jumper ON - J3
CAT 5
CAN Bus
H2
KI-00490E-10-12
CAT 5
CAN Bus 2
Termination Jumpers ON
J5 & J6 / J7 & J8
Slave
H1
Slave - Jumper OFF - J3
H1
NETCOMP
RJ45
Terminal
Jack
to network with path/
connectivity to PC/
server with
Communication
Manager
Reverse network communication
requires CANBUS 1 and CANBUS 2.
Bit Rate / Distance
Bit CAN Bus
9600 3280' (999.7 m)
19200* 3280' (999.7 m)
57600 984' (299.9 m)
115200* 262' (80 m)
* not applicable for reverse network communication
Bit Rate / Jumper Settings (0 = OFF / 1 = ON)
Bit CIM Control Board
J9 J10 J11 J16 1 2 6
9600 0 0 1 0 0 0
19200 0 1 0 0 1 0
57600 1 0 0 0 0 1
115200 1 0 1 0 1 1
White Orange
Orange
Blue
White Blue
Ground
White Orange
Orange
Blue
White Blue
Ground
White Orange
Orange
Ground
to network
PC with
Communication
Manager
Note - ensure the NETCOMP
version is a PC1051 or later
printed circuit board. The CIM is
not compatible with older
NETCOMP versions.
NETCOMP
RJ45
Terminal
Jack
to network with virtual
connection to
corresponding CIM-
LINK module
Termination Jumpers ON
CAN1 J5 & J6
Terminate each CAN
Bus at first and last
CIM or CIM-LINK
depending on the CAN
Bus connections.
Connect EGND
terminal on
CIM-LINK to
ground lug in
ACU metal
enclosure.
- +
to DPS-15 power supply
AUX/RDR Supply
terminal

Related product manuals