EasyManua.ls Logo

Keysight PXA N9030A - Measurement Group of Commands

Keysight PXA N9030A
1138 pages
Print Icon
To Next Page IconTo Next Page
To Next Page IconTo Next Page
To Previous Page IconTo Previous Page
To Previous Page IconTo Previous Page
Loading...
10 Monitor Spectrum Measurement
Meas
Measurement Group of Commands
Measure Commands:
:MEASure:<measurement>[n]?
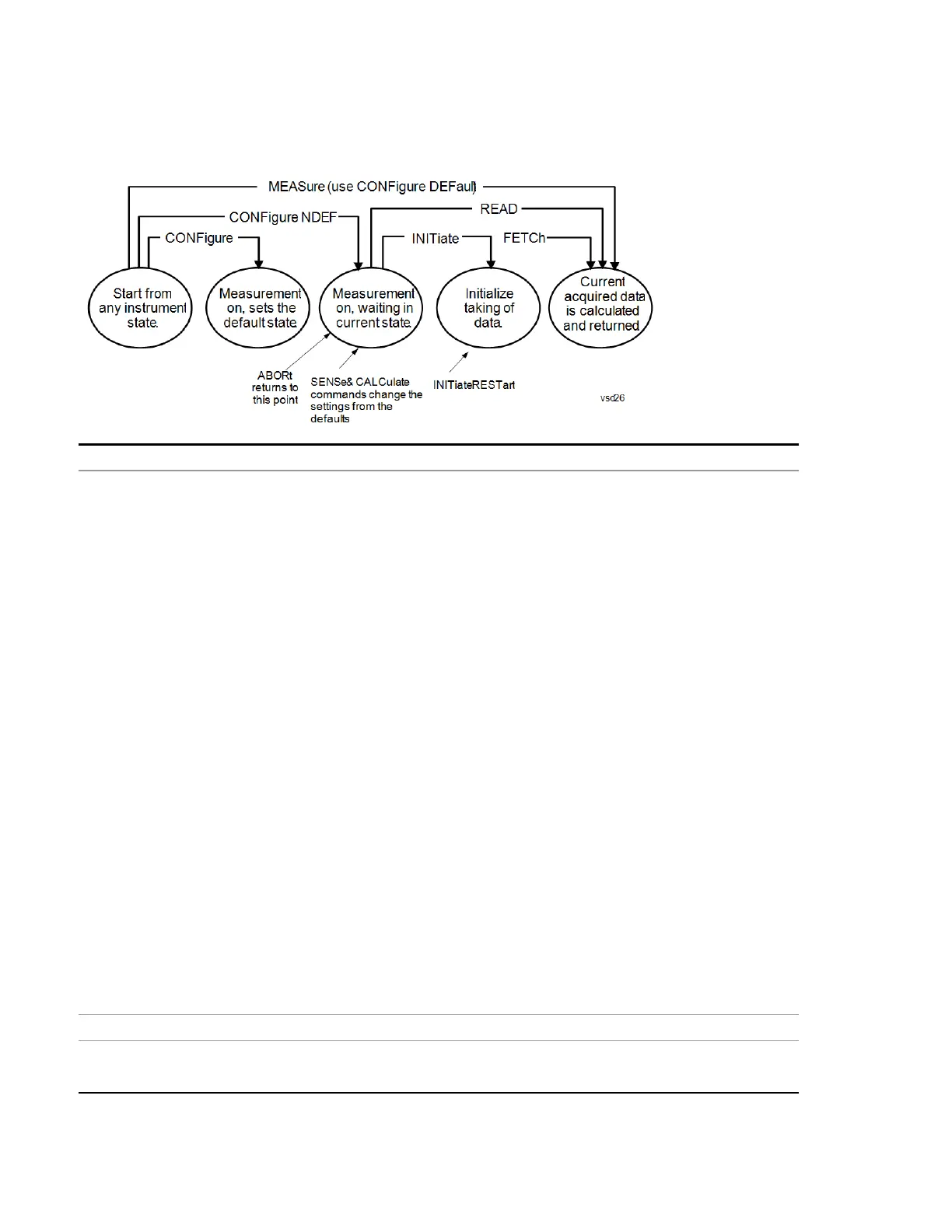
This is a fast single-command way to make a measurement using the factory default instrument settings. These are the
settings and units that conform to the Mode Setup settings (e.g. radio standard) that you have currently selected.
Stops the current measurement (if any) and sets up the instrument for the specified measurement using the factory
defaults
Initiates the data acquisition for the measurement
Blocks other SCPI communication, waiting until the measurement is complete before returning results.
If the function does averaging, it is turned on and the number of averages is set to 10.
After the data is valid it returns the scalar results, or the trace data, for the specified measurement. The type of data
returned may be defined by an [n] value that is sent with the command.
The scalar measurement results will be returned if the optional [n] value is not included, or is set to 1. If the [n] value
is set to a value other than 1, the selected trace data results will be returned. See each command for details of what
types of scalar results or trace data results are available.
ASCII is the default format for the data output. (Older versions of Spectrum Analysis and Phase Noise mode
measurements only use ASCII.) The binary data formats should be used for handling large blocks of data since they
are smaller and faster than the ASCII format. Refer to the FORMat:DATA command for more information.
If you need to change some of the measurement parameters from the factory default settings you can set up the
measurement with the CONFigure command. Use the commands in the SENSe:<measurement> and
CALCulate:<measurement> subsystems to change the settings. Then you can use the READ? command to initiate the
measurement and query the results.
If you need to repeatedly make a given measurement with settings other than the factory defaults, you can use the
commands in the SENSe:<measurement> and CALCulate:<measurement> subsystems to set up the measurement.
Then use the READ? command to initiate the measurement and query results.
Measurement settings persist if you initiate a different measurement and then return to a previous one. Use
READ:<measurement>? if you want to use those persistent settings. If you want to go back to the default settings, use
MEASure:<measurement>?.
Configure Commands:
:CONFigure:<measurement>
This command stops the current measurement (if any) and sets up the instrument for the specified measurement using
768 EMI Receiver Mode Reference

Table of Contents

Other manuals for Keysight PXA N9030A

Related product manuals