EasyManua.ls Logo

Kikusui TOS8870A - Chapter 4 OPERATING PRINCIPLE; Block Diagram

Kikusui TOS8870A
56 pages
Print Icon
To Next Page IconTo Next Page
To Next Page IconTo Next Page
To Previous Page IconTo Previous Page
To Previous Page IconTo Previous Page
Loading...
28 
OPERATING PRINCIPLE
TOS8870A
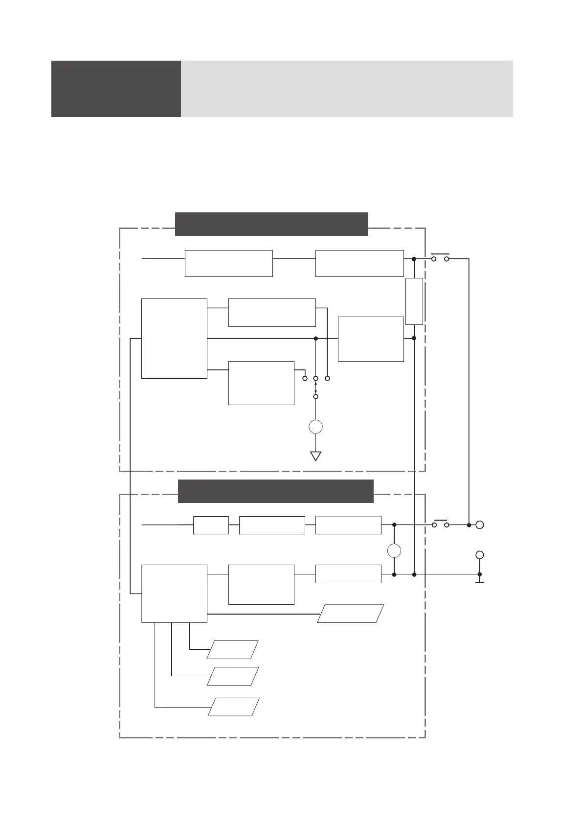
Chapter 4 OPERATING PRINCIPLE
This Chapter describes operating principle of the tester, used the block diagram.
4.1 Block Diagram
Fig.4-1 TOS8870A Block Diagram
HIGH VOLTAGE
PRESTABILIZATION
CIRCUIT
HIGH VOLATAGE
STABILIZATION
CIRCUIT
WINDOW
COMPARATOR
CONTROL
CIRCUIT
FAIL ALARM
START
STOP
PROTECTION
CIRCUIT
HIGH LIMIT
REFERENCE VALUE
SETTING CIRCUIT
LOW LIMIT
REFERENCE
VALUE
SETTING
CIRCUIT
CURRENT
DETECTOR
CIRCUIT WITH
LOG CONVERTER
[1]
[2]
[4]
[3]
[5]
[6]
[7]
[8]
M
POWER
SOURCE
RELAY
VOLTAGE
REGULATOR
HIGH VOLTAGE
TRANSFORMER
AC LINE
[9]
[10] [11]
[12]
[13][14]
[15]
[16]
WINDOW
COMPARATOR
CURRENT
DETECTOR
OUTPUT
TERMINAL
INSULATION RESISTANCE TESTER
INSULATION RESISTANCE TESTER
WITHSTANDING VOLTAGE TESTER
WITHSTANDING VOLTAGE TESTER
kV
DISCHARGE
CIRCUIT

Table of Contents