EasyManua.ls Logo

Korg ToneWorks PXR4 - Block Diagram

Korg ToneWorks PXR4
99 pages
Print Icon
To Next Page IconTo Next Page
To Next Page IconTo Next Page
To Previous Page IconTo Previous Page
To Previous Page IconTo Previous Page
Loading...
Appendices
96
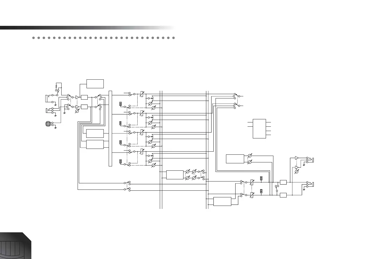
Block diagram
AD
GUITAR
EFFECT
REC TRK1
REC TRK2
AD
TRK1
TRK2
TRK3
TRK4
MASTER
EFFECT
FINAL
EFFECT
RHYTHM
GUITAR
INPUT
LINE
INPUT
INPUT
SELECT
TRIM
ASSIGN
(SOURCE SELECT)
REC
SELECT
REC
SELECT
REC
SELECT
REC
SELECT
Level
2
Level
1
Level
3
Level
4
Pan4
Pan1
Pan2
Pan3
EffRetLv
EffRtBal
RyhthmLv
LEVEL
MASTER OUT
PHONES
VOLUME
DISPLAY
SEND L
SEND R
MASTER L
MASTER R
L
R
MIC
3
2
1
4
DA
DA
REC TRK1
TRK3
REC TRK2
TRK1
TRK2
TRK4
RECORDER
Send-L2
Send-R2
Send-L3
Send-R3
Send-L1
Send-R1
Send-L4
Send-R4
ASSIGN
ASSIGN
(AutoPan)
LOHI
TUNER
PRE
POST
PRE
PRE
PRE
POST
POST
POST
SubIn
On
Off
INSERT
EFFECT

Table of Contents

Related product manuals