EasyManua.ls Logo

LG LS090HEV1 - Lsn180 Hev1, Lsn240 Hev1

LG LS090HEV1
68 pages
Print Icon
To Next Page IconTo Next Page
To Next Page IconTo Next Page
To Previous Page IconTo Previous Page
To Previous Page IconTo Previous Page
Loading...
PRODUCT DATA | 31
Product Data
Due to our policy of continuous product innovation, some specications may change without notication.
©
LG Electronics U.S.A., Inc., Englewood Cliffs, NJ. All rights reserved. “LG ” is a registered trademark of LG Corp.
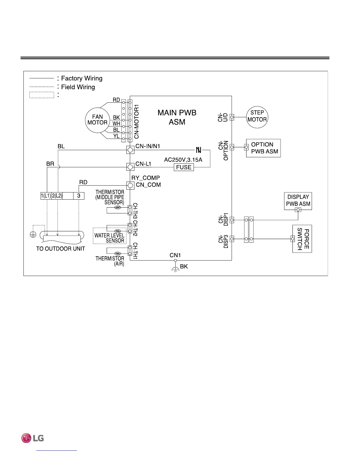
WIRING DIAGRAM
Mega Inverter LSN180HEV1 and LSN240HEV1
Option

Other manuals for LG LS090HEV1

Related product manuals