EasyManua.ls Logo

LG RD-JS31 - Operation Function Troubleshooting

LG RD-JS31
75 pages
Print Icon
To Next Page IconTo Next Page
To Next Page IconTo Next Page
To Previous Page IconTo Previous Page
To Previous Page IconTo Previous Page
Loading...
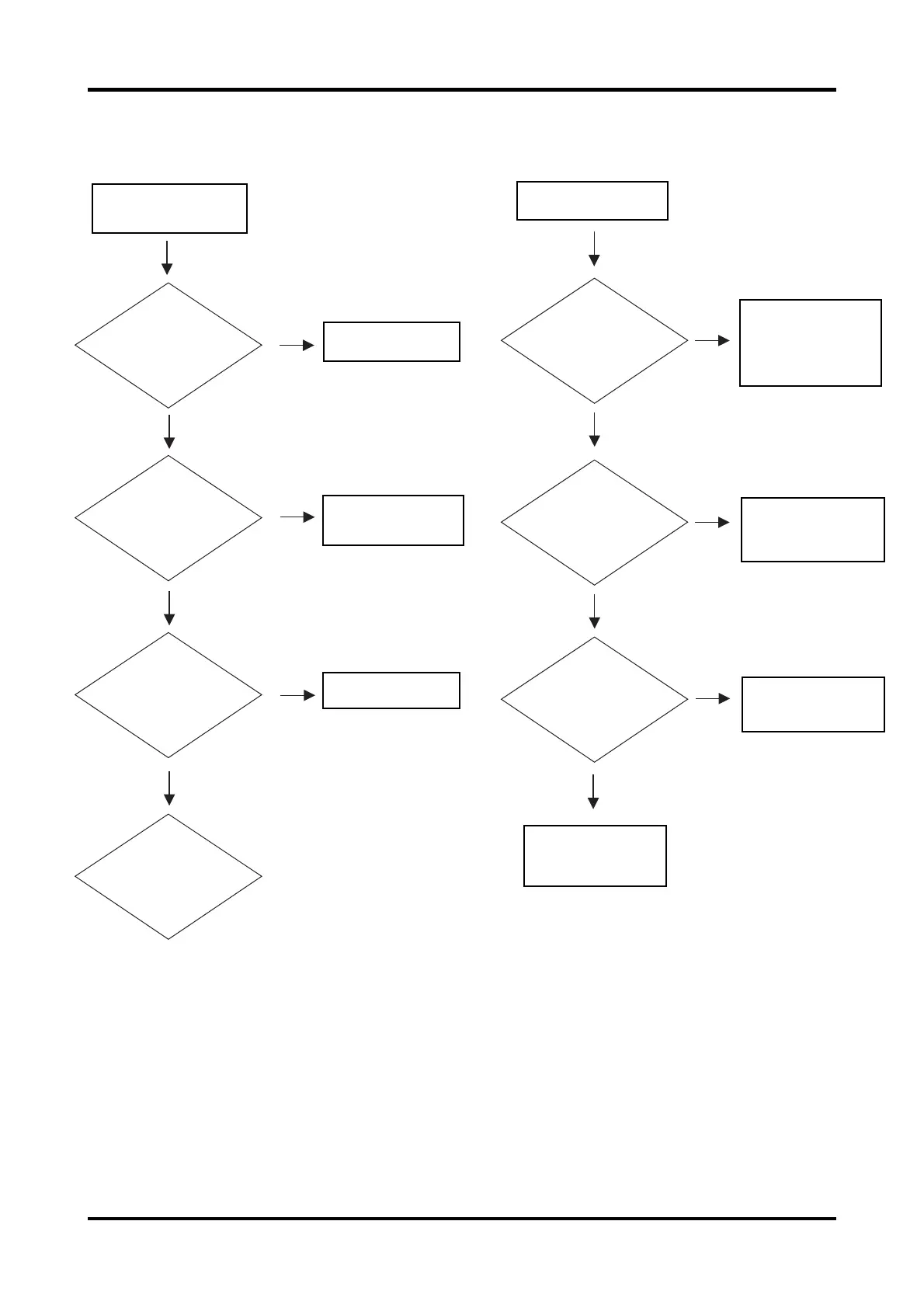
Chapter 4 24
Operation Function:
Remote Control
Failure
Check
Battery
Level
Replace Battery
Check
Remote
Control
Replace Remote
Control
Check
IR
Replace IR
Main
Board Fail
OK
NG
OK
OK
NG
NG
Button Failure
Check
Button
Replace Button
Check
Keypad
Replace Keypad
Replace
Main Board
OK
OK
NG
NG
Check
Top cover’s cable
OK
NG
Replace cable
or connect the
cable back

Related product manuals