EasyManua.ls Logo

Marantz CD6006 - Setup, Clear, and Repeat Buttons; Quick Replay and Dimmer Buttons

Marantz CD6006
64 pages
Print Icon
To Next Page IconTo Next Page
To Next Page IconTo Next Page
To Previous Page IconTo Previous Page
To Previous Page IconTo Previous Page
Loading...
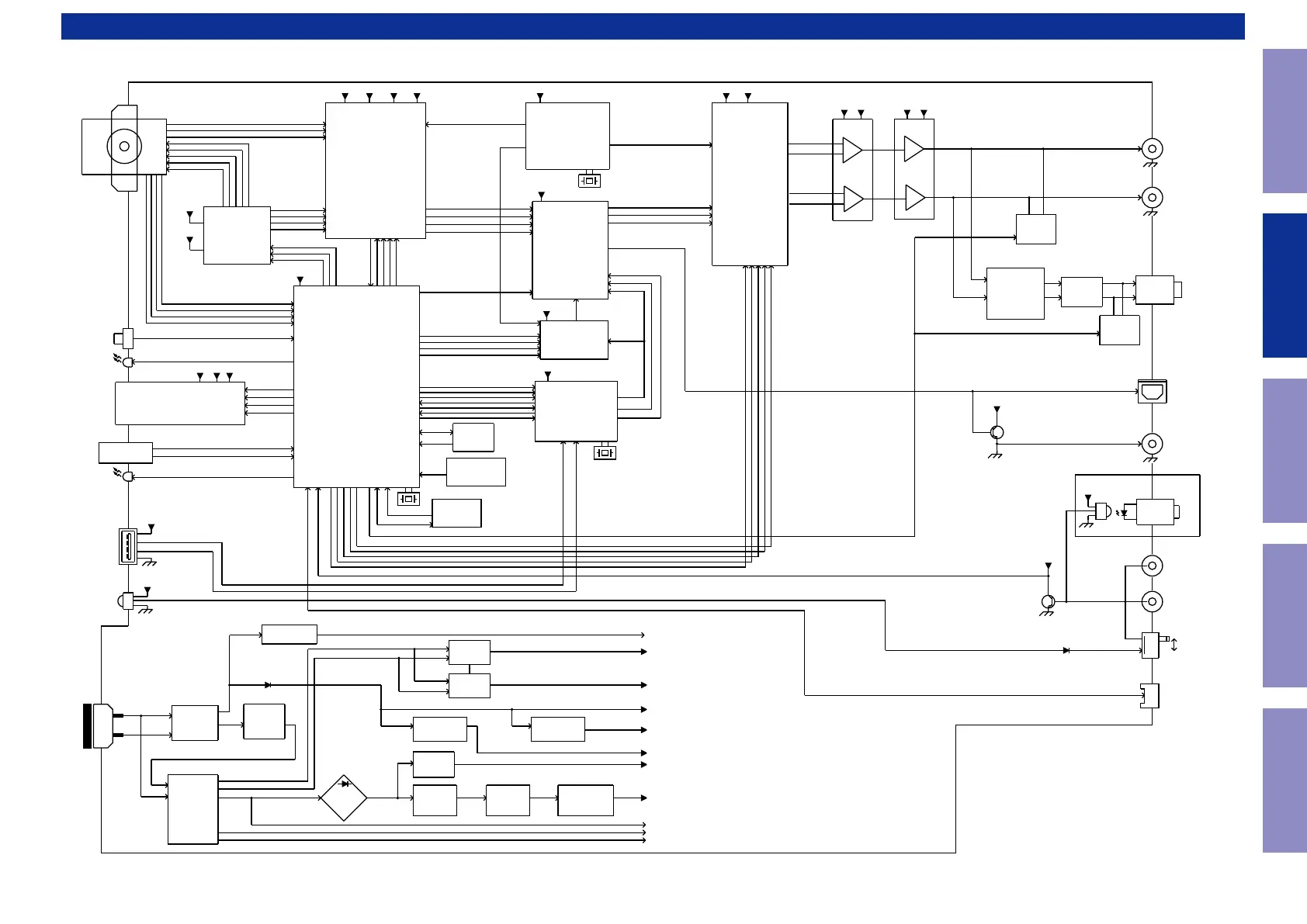
BLOCK DIAGRAM
AC INLET
CD6006 BLOCK DIAGRAM
CD MECHA UNIT
COAXIAL
STBY KEY
OPTICAL
iPodUSB JACK
H/P JACK
KT690EJZ
IC100
CD DSP
TC94A92FG-301
Q311
HEX INVERTER
TC74VHCU04FT
IC102
2-CH MUX
TC74VCX157FT
(CD or USB SEL)
IC101
CD MOTOR DRIVER
BA5810FM-E2
IC302
MCU
MB9AF344NAPMC
IC104
DIT
AK4104
IC105
USB HOST CONTROLLER
uìPD63530
IC304
AUDIO DAC
CS4398
HDAM LPF
HDAM-SA2
ANALOG LCH
ANALOG RCH
HEADPHONE
OUTPUT
MUTE
IC
3 GAIN CONTROL
NJM2114
H/P AMP
SPDIF
OUTPUT
OUTPUT
+5V
H/P JACK
FLASHER IN
+3.3V
+3.3V
U Version ONLY
REMOTE
IN
OUT
CONTROL
INT.
EXT.
REMOTE
CONTROL
FOR UPDATE
T3951
MAIN TRANS
T3901
SUB TRANS
S3901
RELAY
HL3-1A-6SH
D3932
BRIDGE DIODE
D10SB60
U3905
REGULATOR
BA00JC5WT
U3902
REGULATOR
BA00JC5WT
U3901
REGULATOR
NJM2845DL133
U3903
REGULATOR
NJM7806FA
U3904
REGULATOR
NJM2845DL133
U3906
REGULATOR
NJM2845DL1-05
Q3951
TR_NPN
2SD2081
Q3952
TR_PNP
2SB1259
VP +11V
+7V +5V
+3.3V
+7V
POWER_DOWN
VP
FIP1
FIP2
POWER DOWN
TR
+3.3V
+5V
+12V
-12V
+10V
AC1
AC2
FIP1
FIP2
STBY LED
V F D
FUNCTION KEYS
DISPLAY ON/OFF
LED
IR SENSOR
A/B/C/D/E/F
MO
LD
FO+/FO-
TR+/TR-
SP+/SP-
SL+/SL-
LOAD+/LOAD-
+7V_DRV
VREF
FOO
TRO
FMO
DMO
CLOSE
OPEN
DRIVE_MUTE
BUS2
BUS3
BUCK
CCE
DECRST
LD_CHK
CLSW
OPSW
INSW
KEY_2
STBY_LED
DIS_SO
DIS_SCL
DIS_CS
DIS_RESET
+3.3V FIP VP
KEY_0
KEY_1
DISPLAY ON/OFF LED
+5V
USB_DP
USB_DM
+3.3V
DSP_MCK
USB_MCK
DAC_MCK
REMOTE IN
RESET/TX/RX/BOOT
DAC_RESET
DAC_RESET
10MHz
IC303
IPod CP CHIP
MFI337S3959
IPO_SCL
IPO_SDA
IC301
RESET
S80124CLMCJIJT2
RESET
IC300
EEPROM
24C16
SDA
SCL
USB_SI
USB_SO
USB_SCL
USB_CTS
USB_RTS
USB_OCI
USB_DATA
DOUT
CD_SPDIF
CD_SDATA
CD_SCLK
CD_LRCK
LRCK0
SCLK0
DATA0
USB_LRCK
USB_SCLK
USB_DATA
USB_RESET
DIT_CDTI
DIT_CCLK
DIT_CSN
DIT_PDN
16.9344MHz
+3.3V+3.3V_D1 +3.3V_D2 +1.5V_D1 VREF
+3.3V
CD_USB
+5V_D +3.3V_D
MS/DAC_FLT
M1
MOSI
M3
MS/DAC_FLT
M1
MOSI
M3
48MHz
USB_DP
USB_DM
+3.3V_D1
+3.3V_D1
+3.3V_D1
L+
L-
R+
R-
CIRCUIT
MUTE
CIRCUIT
A_MUTE
A_MUTE
A_MUTE
+12V -12V +12V -12V
RESET/TX/RX/BOOT
13
Caution in
servicing
Electrical Mechanical Repair Information Updating

Other manuals for Marantz CD6006

Related product manuals