EasyManua.ls Logo

Marantz SR5003 - Connection for Another Zone

Marantz SR5003
81 pages
Print Icon
To Next Page IconTo Next Page
To Next Page IconTo Next Page
To Previous Page IconTo Previous Page
To Previous Page IconTo Previous Page
Loading...
ENGLISH
21
BASIC
CONNECTIONS
BASIC OPERATION
ADVANCED
CONNECTIONS
SETUP
ADVANCED
OPERATION
TROUBLESHOOTING
OTHERS
NAMES AND
FUNCTION
ADVANCED
CONNECTIONS
MODEL NO. SR5003
MODEL NO. SR5003
SWITCHED
SWITCHED
1.25A 150W
1.25A 150W
UNSWITCHED
UNSWITCHED
1.25A 150W
1.25A 150W
AC IN
AC IN
SIRIUS
SIRIUS
AC OUTLETS
AC OUTLETS
120V 60Hz
120V 60Hz
R
R
R
R
L
L
L
L
R
R
L
L
L
L
R
R
AUDIO
AUDIO
OUTPUT 2
OUTPUT 2
OUTPUT 1
OUTPUT 1
INPUT 2
INPUT 2
(
(
DVD
DVD
)
)
INPUT 3
INPUT 3
(
(
VCR
VCR
)
)
INPUT 1
INPUT 1
(
(
TV
TV
)
)
COMPONENT
COMPONENT
VIDEO
VIDEO
MONITOR OUT
MONITOR OUT
C
C
R
R
/
/
P
P
R
R
C
C
B
B
/
/
P
P
B
B
Y
Y
C
C
R
R
/
/
P
P
R
R
C
C
B
B
/
/
P
P
B
B
Y
Y
C
C
R
R
/
/
P
P
R
R
C
C
B
B
/
/
P
P
B
B
Y
Y
VCR OUT
VCR OUT
VCR IN
VCR IN
(
(
3
3
)
)
TV
TV
(
(
1
1
)
)
DVD
DVD
(
(
2
2
)
)
DSS
DSS
(
(
4
4
)
)
S-VIDEO
S-VIDEO
VIDEO
VIDEO
INPUT 3
INPUT 3
(
(
VCR
VCR
)
)
INPUT 2
INPUT 2
(
(
DVD
DVD
)
)
INPUT 1
INPUT 1
(
(
TV
TV
)
)
FM
FM
(
(
75
75
Ω
Ω
)
)
GND
GND
AM
AM
ANTENNA
ANTENNA
R
R
SR
SR
C
C
SW
SW
SBR
SBR
SL
SL
SBL
SBL
L
L
PRE OUT
PRE OUT
ON
ON
RS-232C
RS-232C
SPEAKER C
SPEAKER C
OFF
OFF
OUTPUT
OUTPUT
CENTER
CENTER
SURROUND
SURROUND
FRONT A
FRONT A
FRONT B
FRONT B
SURROUND BACK
SURROUND BACK
SPEAKER C/
SPEAKER C/
ZONE SPEAKER A
ZONE SPEAKER A
R
R
L
L
CD/CDR
CD/CDR
OUT
OUT
IN
IN
OUT
OUT
IN
IN
TAPE
TAPE
TV
TV
DSS
DSS
VCR
VCR
DVD
DVD
OUT
OUT
OUT
OUT
IN
IN
REMOTE CONT.
REMOTE CONT.
IN
IN
OUT
OUT
OUT
OUT
3
3
1
1
4
4
DIGITAL IN
DIGITAL IN
5
5
2
2
REC/ZONE B
REC/ZONE B
DIGITAL
DIGITAL
DC OUT
DC OUT
FLASHER IN
FLASHER IN
7.1CH INPUT
7.1CH INPUT
(
(
AUX 2
AUX 2
)
)
SL
SL
C
C
L
L
SBL
SBL
R
R
SR
SR
SW
SW
SBR
SBR
ZONE A
ZONE A
SPEAKER SYSTEMS
SPEAKER SYSTEMS
FRONT A OR B,CENTER, SURR,SURR BACK : 6-8 OHMS
FRONT A OR B,CENTER, SURR,SURR BACK : 6-8 OHMS
FRONT A + B : 8 OHMS
FRONT A + B : 8 OHMS
R
R
L
L
SURROUND BACK
SURROUND BACK
SPEAKER C/
SPEAKER C/
ZONE SPEAKER A
ZONE SPEAKER A
REMOTE CONT.
REMOTE CONT.
IN
IN
REC/ZONE B
REC/ZONE B
DIGITAL
DIGITAL
FLASHER IN
FLASHER IN
ZONE A
ZONE A
OUT
OUT
OUT
OUT
L
R
FRONT
OPT IN
REMOTE OUT
IR OUTPUT
R L
LR
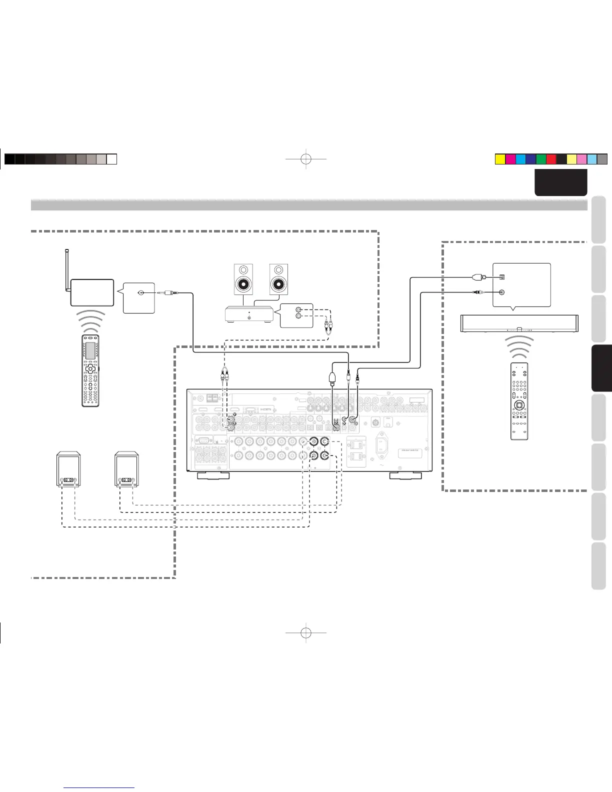
CONNECTION FOR ANOTHER ZONE
As shown in the diagram, a player connected to this unit in another ZONE can be used to play music and movies when used in combination with an amp from Marantz or other manufacturer.
RIGHT
SPEAKER
LEFT
SPEAKER
ZONE
RIGHT
SPEAKER
ZONE
LEFT
SPEAKER
MAIN AMP
(For ZONE)
ZONE B
(ZONE speaker A)
ZONE A
If Surround back speakers or SPEAKER C are not
being used, the Surround Back Speaker terminals can
be used for the ZONE SPEAKER A terminals.
RC3001
RC101
ES7001
RX3001
SR5003U1ENG23.indd21SR5003U1ENG23.indd21 08.7.44:48:35PM08.7.44:48:35PM

Table of Contents

Other manuals for Marantz SR5003

Related product manuals