EasyManua.ls Logo

Marathon Electric DVR 2000E+ - Page 32

Marathon Electric DVR 2000E+
80 pages
Print Icon
To Next Page IconTo Next Page
To Next Page IconTo Next Page
To Previous Page IconTo Previous Page
To Previous Page IconTo Previous Page
Loading...
32
Marathon Electric (a division of RBC Manufacturing Corp.) reserves the right to change specications and this manual without notice.
Revised 06/2011
NOTESk:
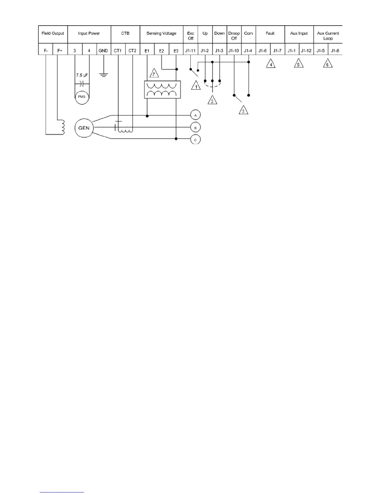
1. Excitation enabled when switch is open and disabled when switch is closed. Switch supplied by others.
2.SPDT,springreturntocenter-offpositiontypeswitchforremotesetpointadjust.Switchsuppliedbyothers.
3. Droop enabled when switch is open and disabled when switch is closed. Switch supplied by others.
4. Normally open contact closes in a fault condition.
5. Analog signal input when Auxiliary is configured for control or metering.
6. Should be shorted when Auxiliary is configured as 4-20 mA metering input.
7. Sensing potential transformer is required if generator output voltage exceeds 600 Volts
Figure 4-9. Typical Connections with ABC Rotation, Single-Phase Voltage Sensing and
Single-Phase Current Sensing

Table of Contents

Other manuals for Marathon Electric DVR 2000E+

Related product manuals