EasyManua.ls Logo

Merak MEP2L - Auxiliary LEDs and digital output (J3)

Default Icon
22 pages
Print Icon
To Next Page IconTo Next Page
To Next Page IconTo Next Page
To Previous Page IconTo Previous Page
To Previous Page IconTo Previous Page
Loading...
MEP2L
EMERGENCY TELEPHONE FOR LIFTS
Rev. M2.4 © Merak. All rights reserved
Command Manual · Voice Mode 18 de 22
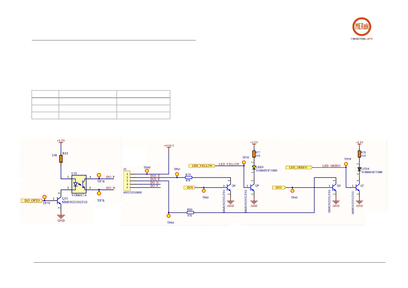
Auxiliary LEDs and digital output (J3)
The J3 connector includes terminals for auxiliary yellow and green LEDs, in addition to a digital output with various functionalities, depending on
configuration. It is necessary to respect the polarity according to the following scheme, both of the LEDs and the auxiliary optocoupled output.
TERMINAL
FUNCTION
POLARITY
2
Yellow 12V auxiliary LED
Between J3.1 and J3.2
3
Green 12V auxiliary LED
Between J3.1 and J3.3
4 Y 5
Auxiliary digital output
Between J3.4 and J3.5