EasyManua.ls Logo

Metos Master AQUA 35 - Machine Installation; Dataplate

Metos Master AQUA 35
23 pages
Print Icon
To Next Page IconTo Next Page
To Next Page IconTo Next Page
To Previous Page IconTo Previous Page
To Previous Page IconTo Previous Page
Loading...
1. MACHINE INSTALLATION
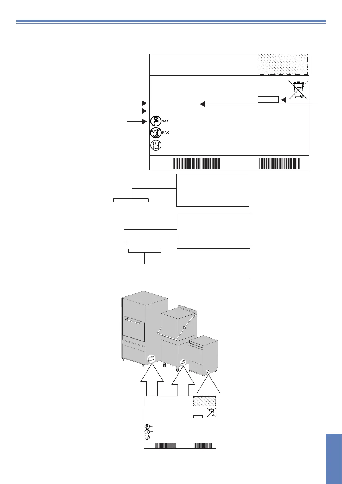
1.1 Dataplate
A Power source
B Total power installed
C Dynamic Pressure
D Envelope protection degree
E Total electricity absorption
Model S/N

 
°

IPXX
 
 

 



A
D
E
B
C

°


S/N DW X xxxxxxx
ANNO
YEAR
ANNÉE
AÑO
JAHR
ГОД ВЫПУСКА
NUMERO DI SERIE
SERIAL NUMBER
NUMÉRO DI SÉRIE
NUMERO DI SERIE
SERIENNUMMER
СЕРИЙНЫЙ НОМЕР
N=2017 - 2018
O=2018 - 2019
P=2019 - 2020
Q=xxxx - xxxx
Model DW XXXX
FAMIGLIA PRODOTTO
FAMILY PRODUCT
FAMILLE DU PRODUIT
FAMILIA PRODUCTO
FAMILIE DES PRODUKTES
СЕРИЯ ПРОДКТА
Model S/N

 
°
kcal

IPXX

 

 
RoHS

Model S/N

 
°
kcal

IPXX



RoHS


Model S/N

 
°
kcal

IPXX

 

 
RoHS

Model S/N

 
°
kcal

IPXX

 

 
RoHS

Model S/N

 
°

IPXX
 
 

 




°


pag. 7

Related product manuals