EasyManua.ls Logo

Microscan MicroHAWK MV-20 - Page 85

Microscan MicroHAWK MV-20
108 pages
Print Icon
To Next Page IconTo Next Page
To Next Page IconTo Next Page
To Previous Page IconTo Previous Page
To Previous Page IconTo Previous Page
Loading...
MV-30 Cables
Cable Specifications
B
MicroHAWK MV-20 / MV-30 / MV-40 Smart Camera Guide B-5
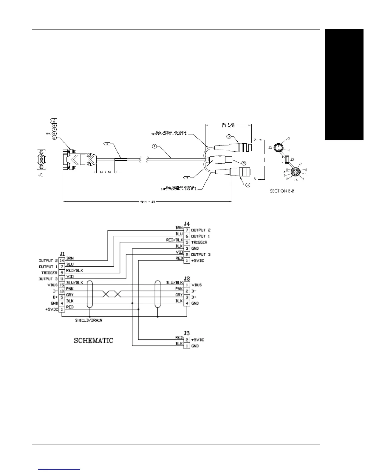
61-9000039-01 DB15 to Ext. Power/USB, I/O Cable
The 61-9000039-01 DB15 to ext. power/USB, I/O cable is a cable with one end a 15-pin
D-Sub socket connector (J1) and the other end a USB (J2) extended with a 2-pin socket
(J3) and an 8-pin socket (J4) connector. This cable is used for virtual LAN or RS-232 with
I/O applications, any speed with line stop or result indication.

Other manuals for Microscan MicroHAWK MV-20

Related product manuals